HOME   LIST
‹–   –›

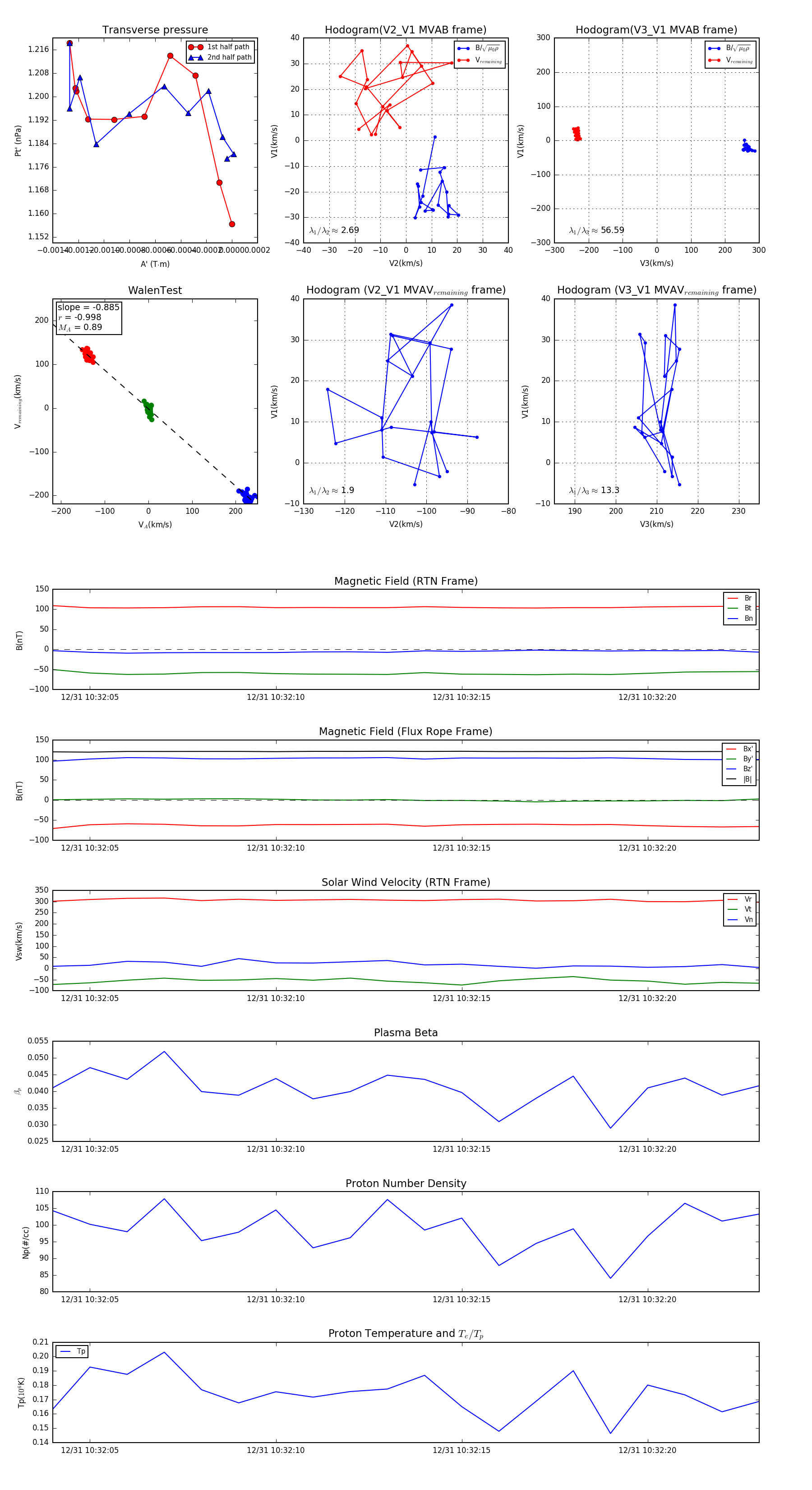
Flux Rope in 2023

Flux Rope Event 2023-12-31 10:32:04 ~ 2023-12-31 10:32:23 (20 seconds)


plot