HOME   LIST
‹–   –›

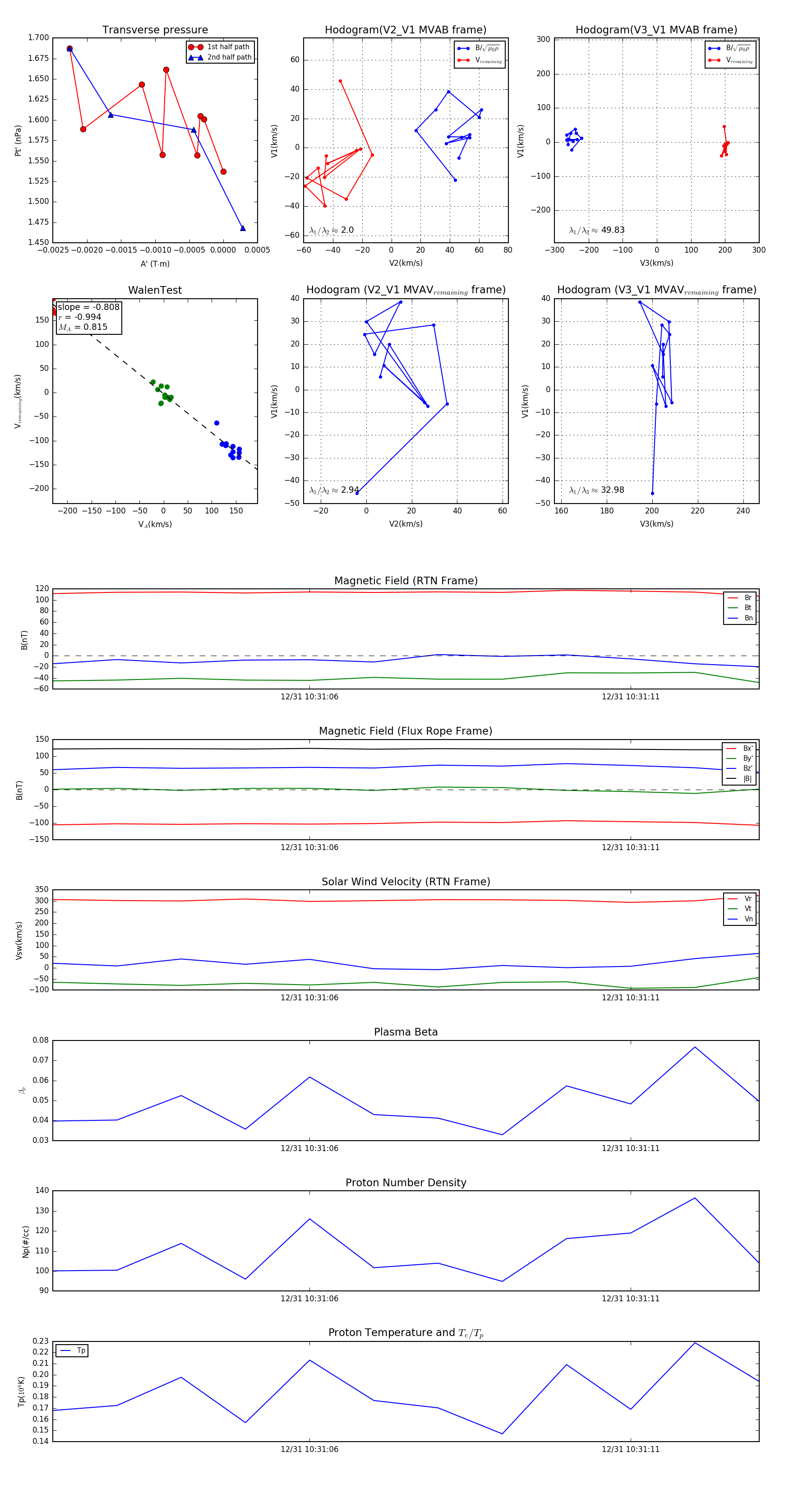
Flux Rope in 2023

Flux Rope Event 2023-12-31 10:31:02 ~ 2023-12-31 10:31:13 (12 seconds)


plot