HOME   LIST
‹–   –›

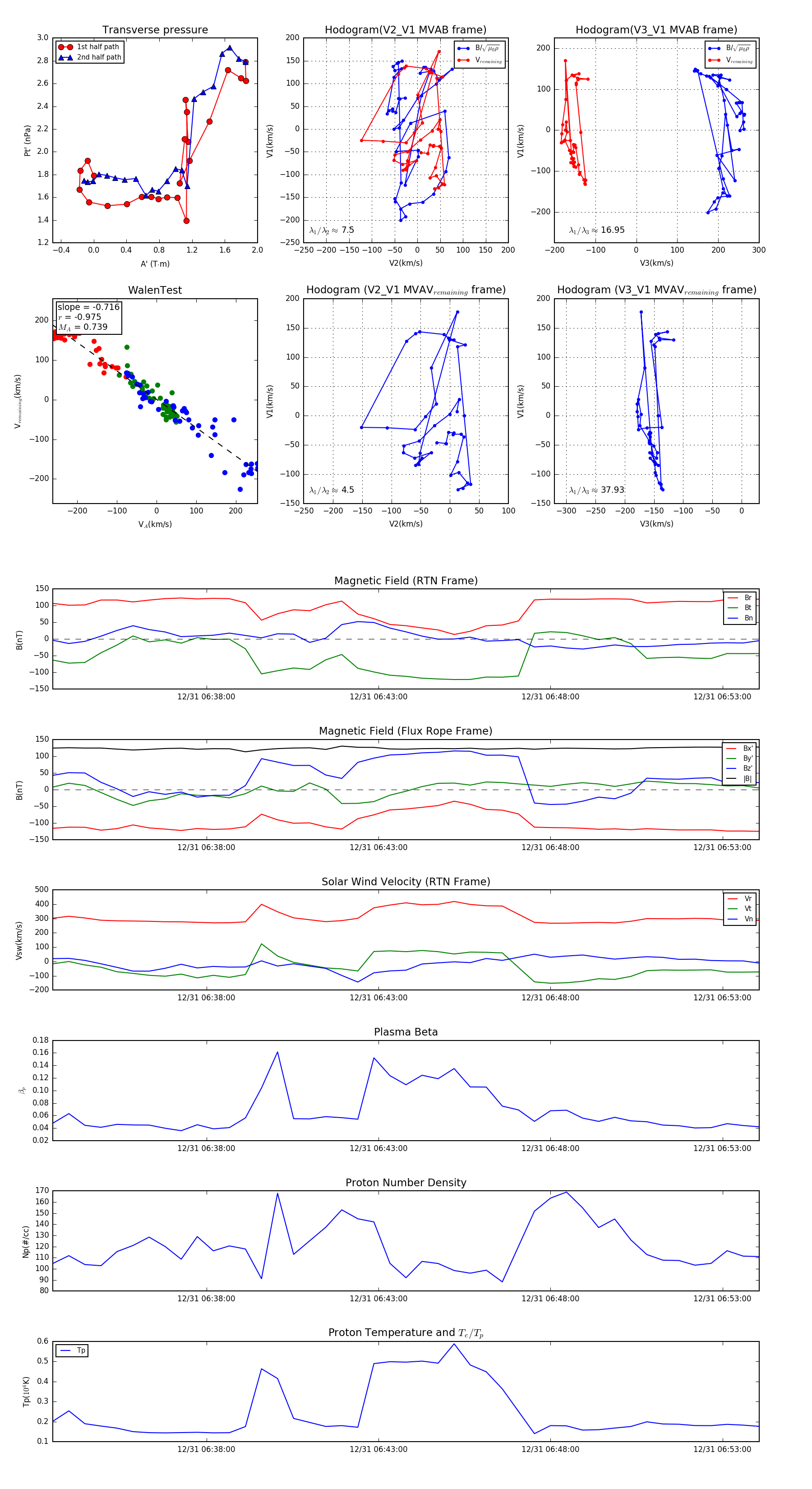
Flux Rope in 2023

Flux Rope Event 2023-12-31 06:33:32 ~ 2023-12-31 06:54:04 (1233 seconds)


plot