HOME   LIST
‹–   –›

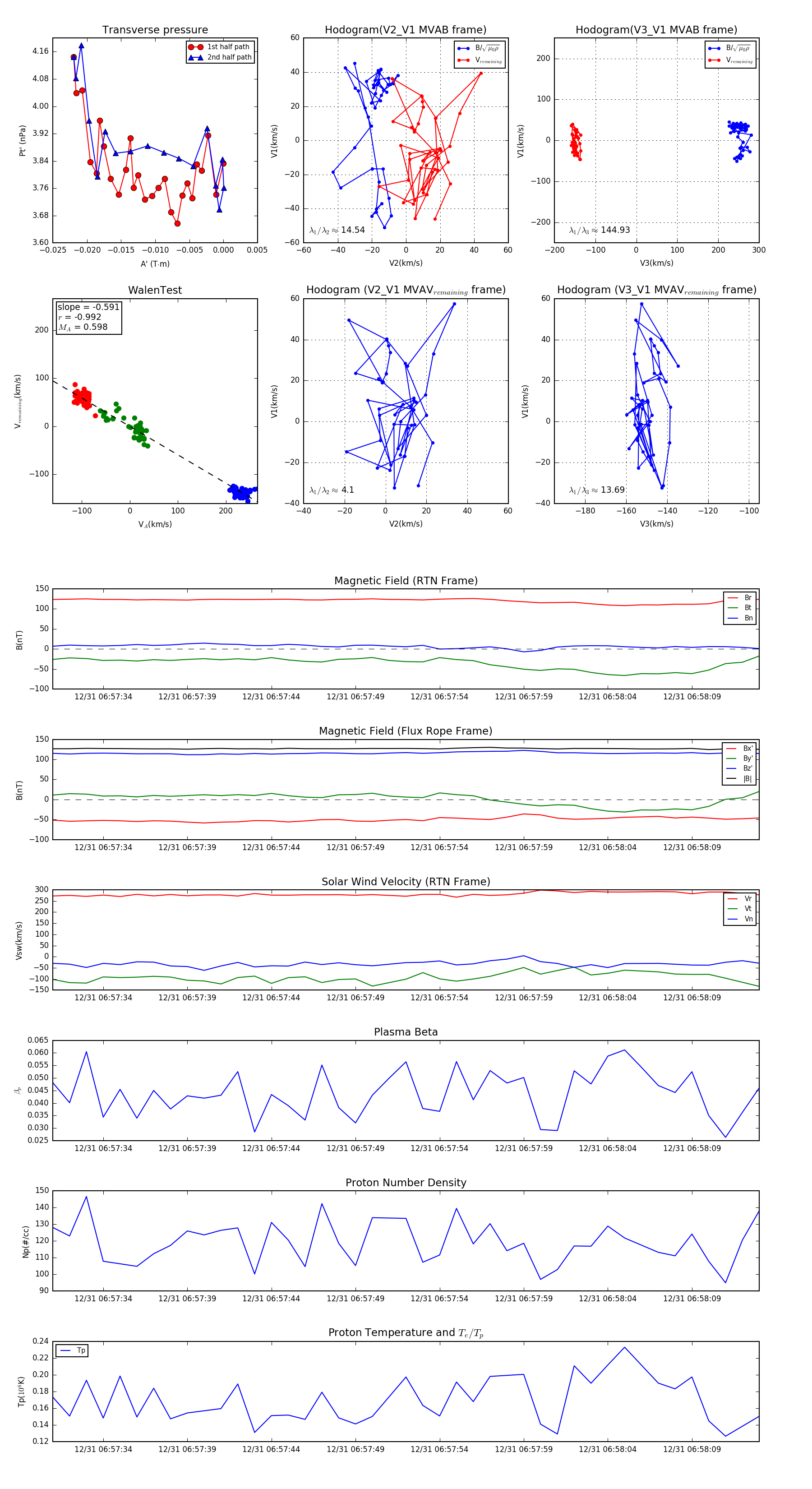
Flux Rope in 2023

Flux Rope Event 2023-12-31 06:57:31 ~ 2023-12-31 06:58:13 (43 seconds)


plot