HOME   LIST
‹–   –›

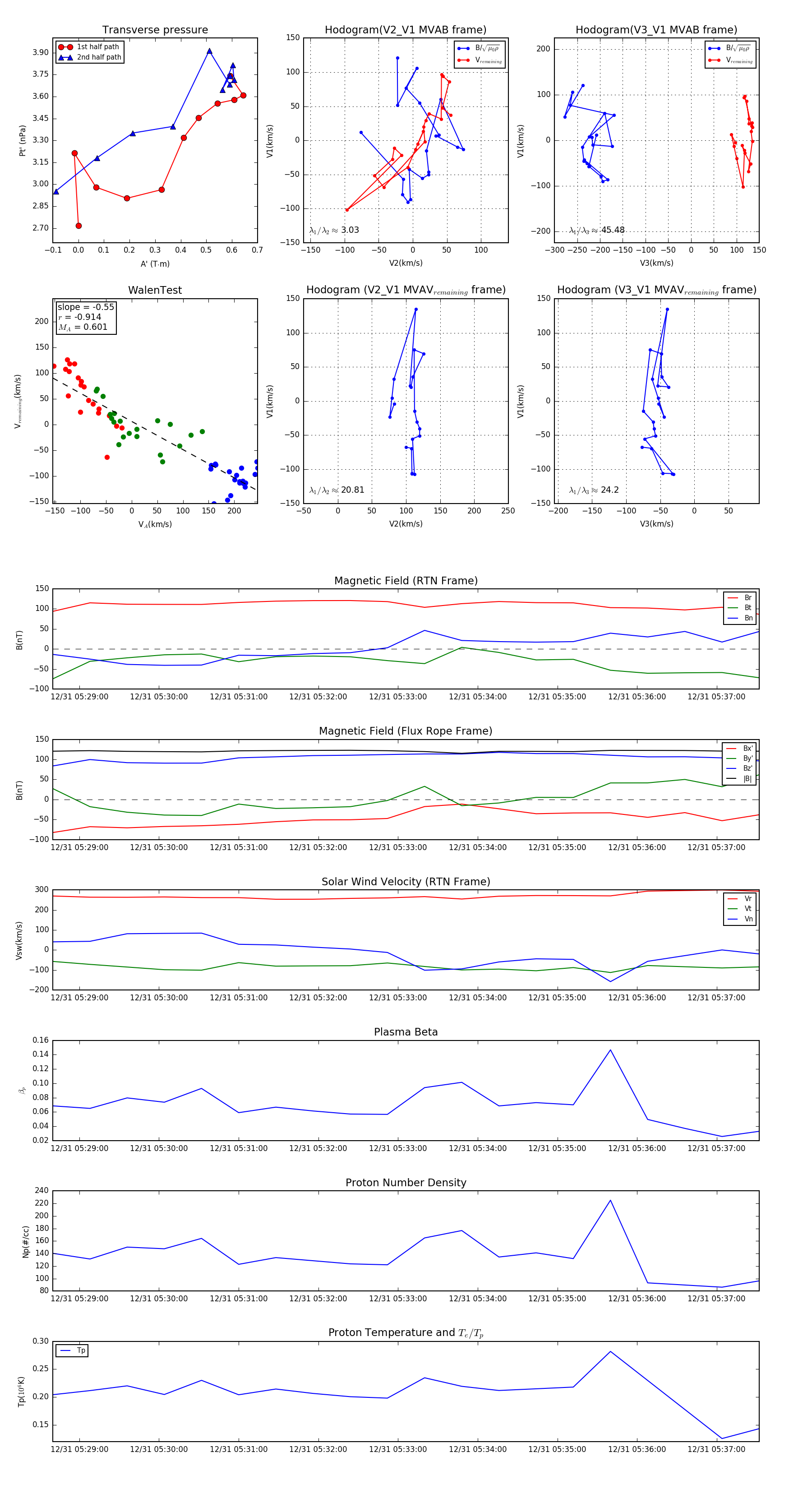
Flux Rope in 2023

Flux Rope Event 2023-12-31 05:28:40 ~ 2023-12-31 05:37:32 (533 seconds)


plot