HOME   LIST
‹–   –›

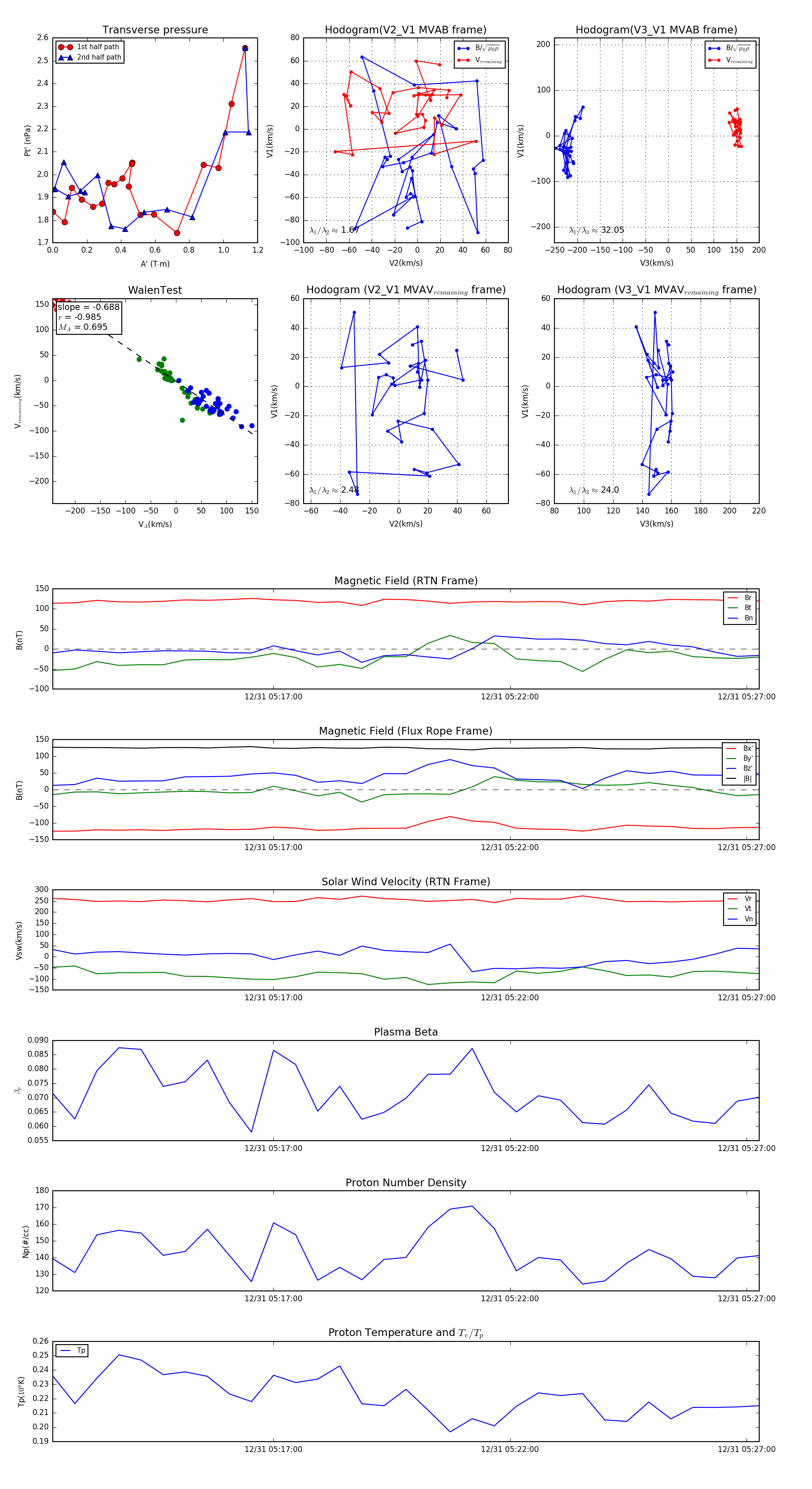
Flux Rope in 2023

Flux Rope Event 2023-12-31 05:12:20 ~ 2023-12-31 05:27:16 (897 seconds)


plot