HOME   LIST
‹–   –›

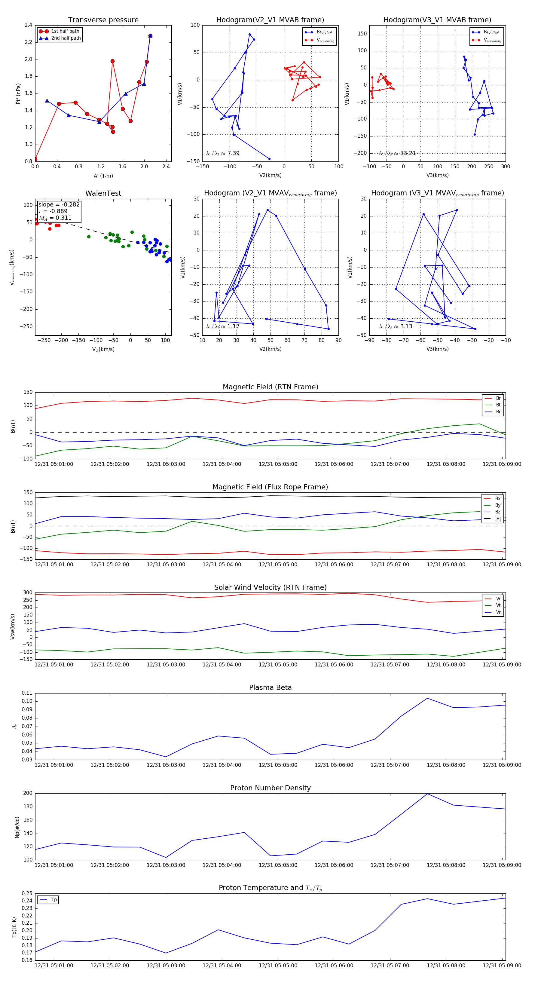
Flux Rope in 2023

Flux Rope Event 2023-12-31 05:00:40 ~ 2023-12-31 05:09:04 (505 seconds)


plot