HOME   LIST
‹–   –›

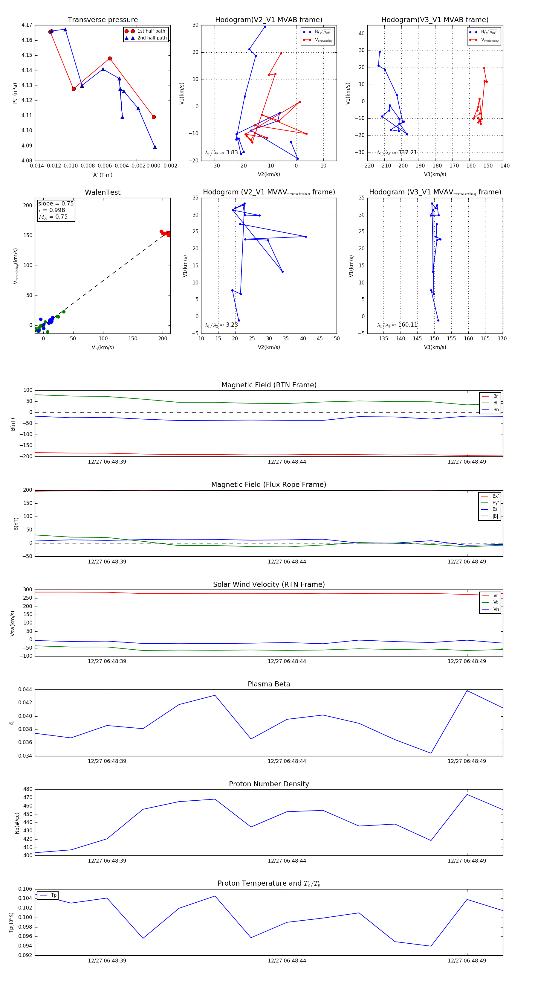
Flux Rope in 2023

Flux Rope Event 2023-12-27 06:48:37 ~ 2023-12-27 06:48:50 (14 seconds)


plot