HOME   LIST
‹–   –›

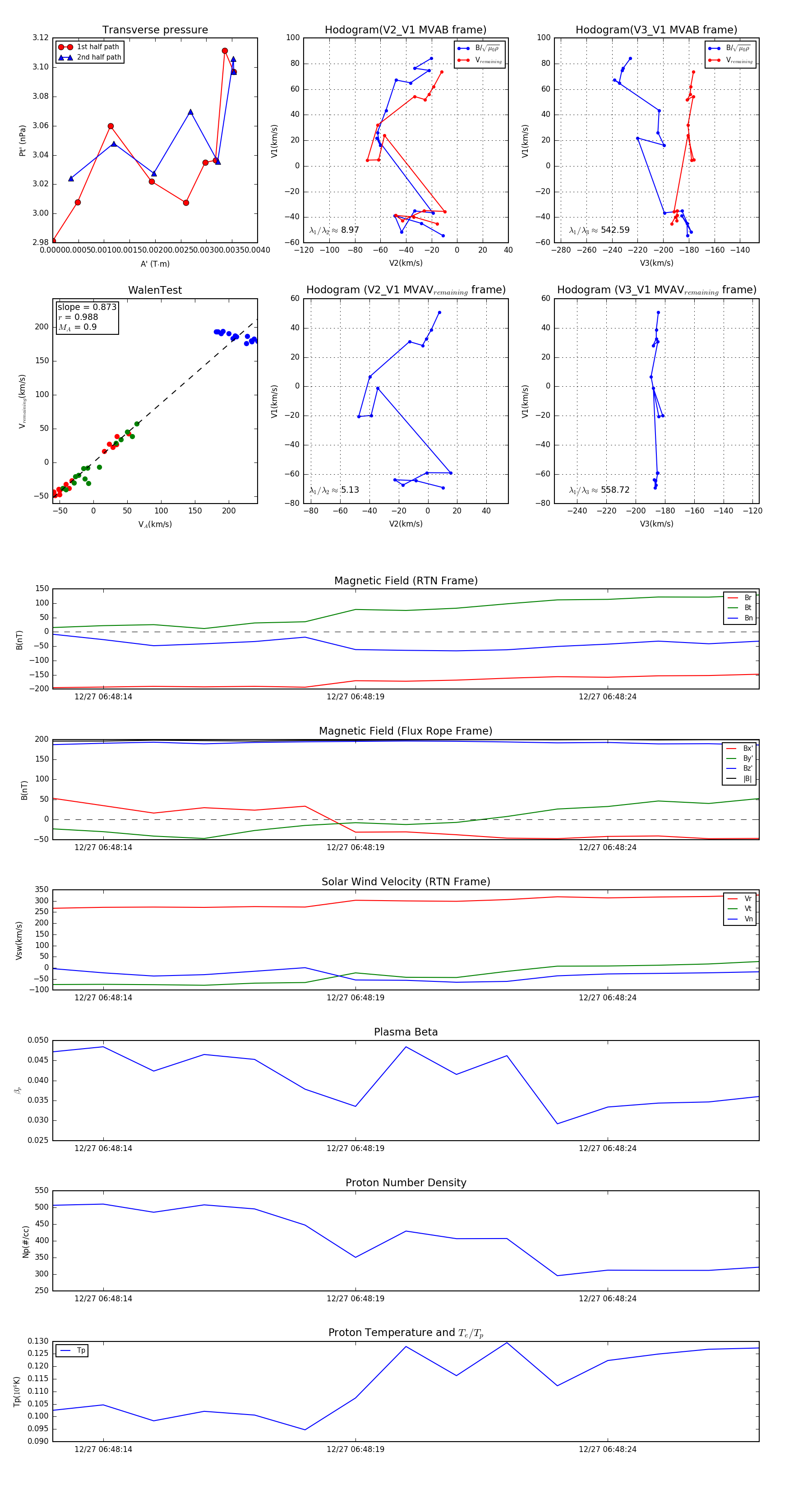
Flux Rope in 2023

Flux Rope Event 2023-12-27 06:48:13 ~ 2023-12-27 06:48:27 (15 seconds)


plot