HOME   LIST
‹–   –›

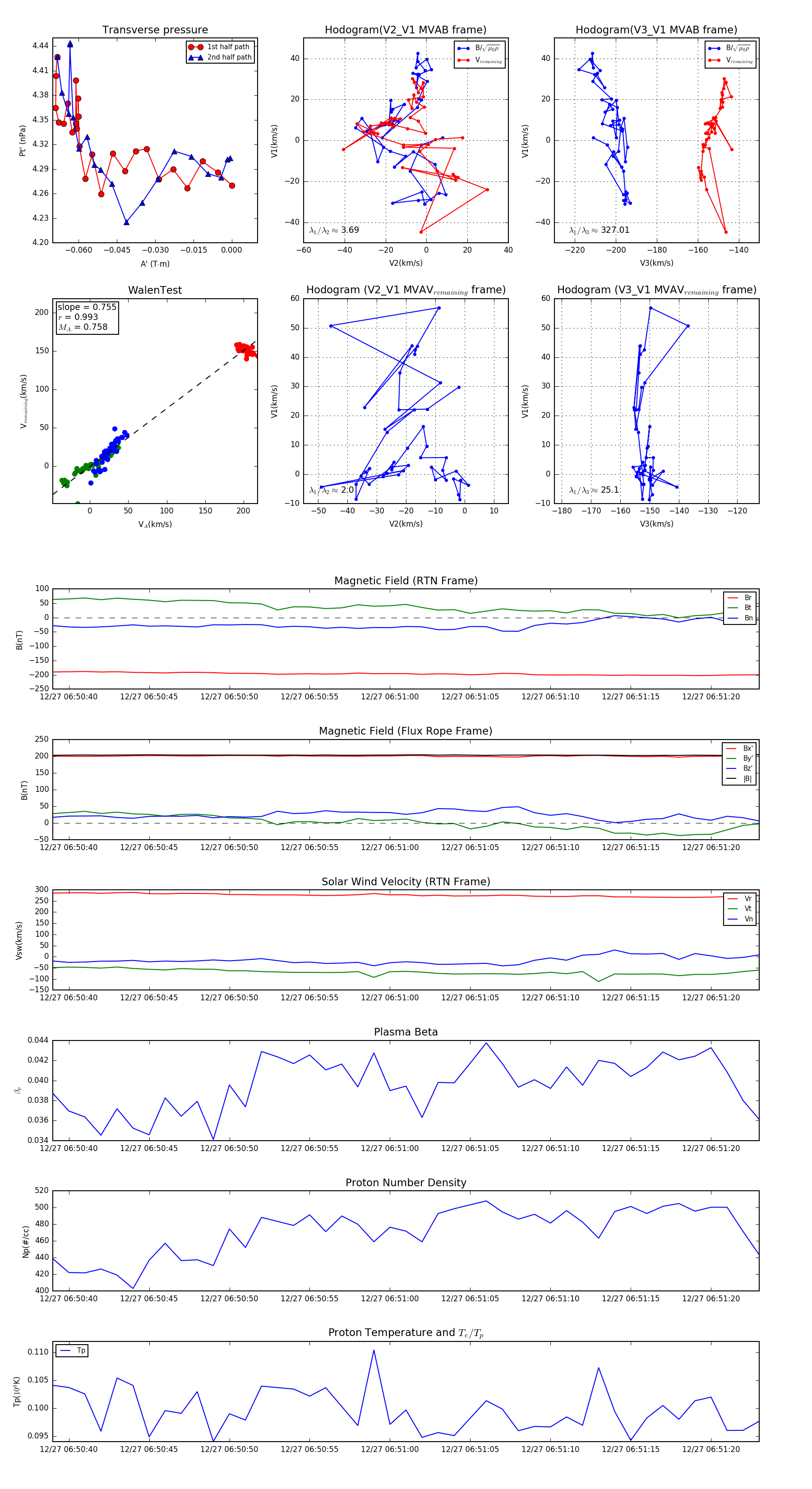
Flux Rope in 2023

Flux Rope Event 2023-12-27 06:50:39 ~ 2023-12-27 06:51:23 (45 seconds)


plot