HOME   LIST
‹–   –›

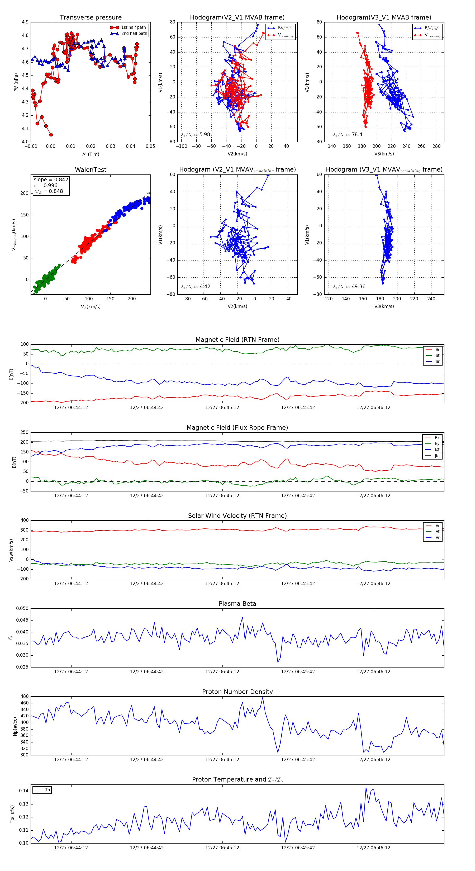
Flux Rope in 2023

Flux Rope Event 2023-12-27 06:43:56 ~ 2023-12-27 06:46:40 (165 seconds)


plot