HOME   LIST
‹–   –›

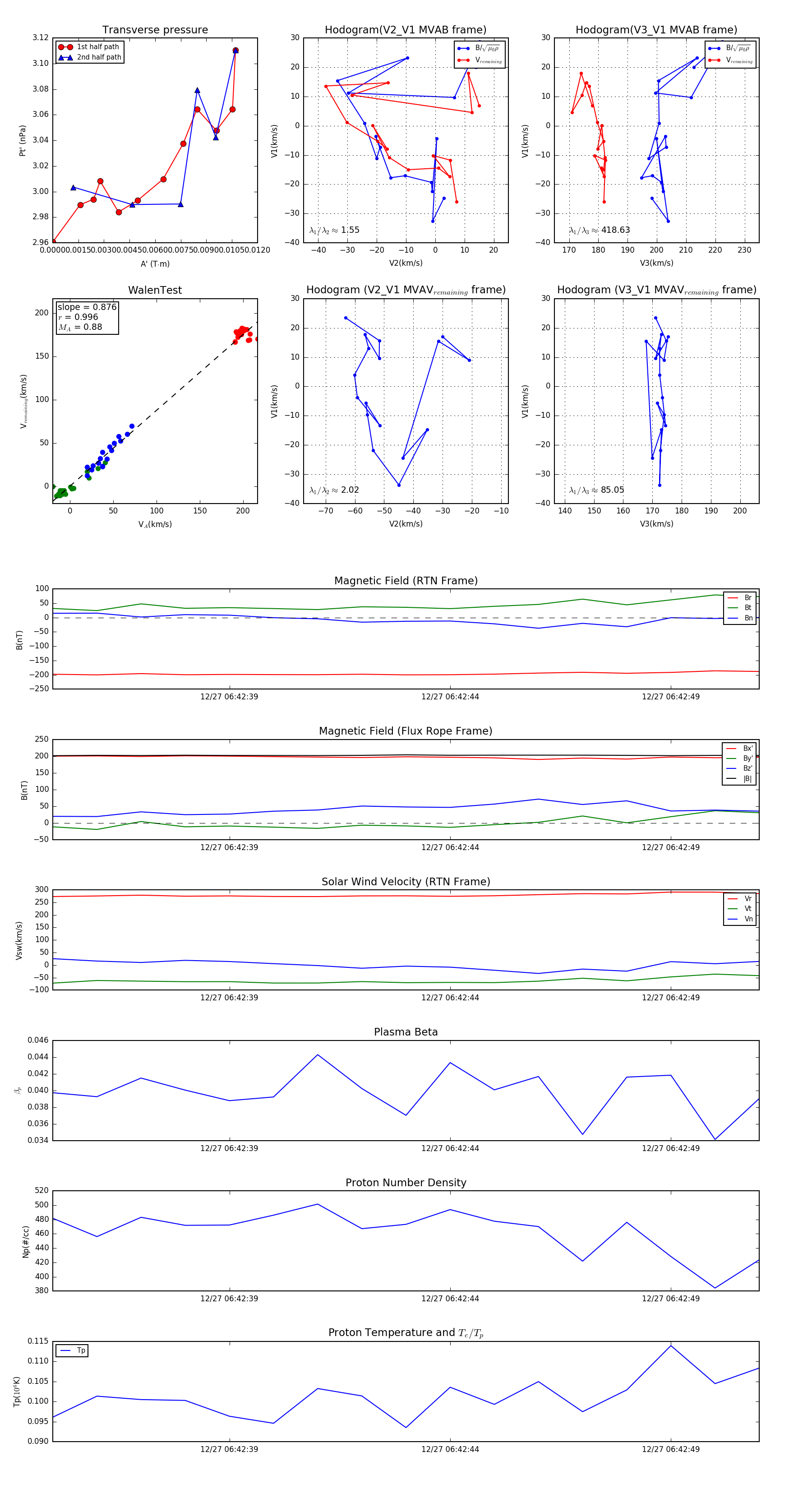
Flux Rope in 2023

Flux Rope Event 2023-12-27 06:42:35 ~ 2023-12-27 06:42:51 (17 seconds)


plot