HOME   LIST
‹–   –›

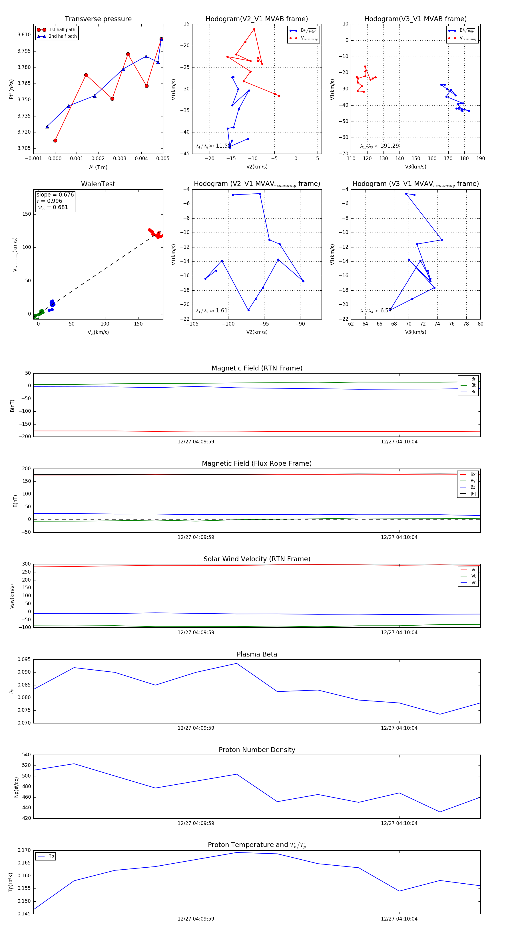
Flux Rope in 2023

Flux Rope Event 2023-12-27 04:09:55 ~ 2023-12-27 04:10:06 (12 seconds)


plot