HOME   LIST
‹–   –›

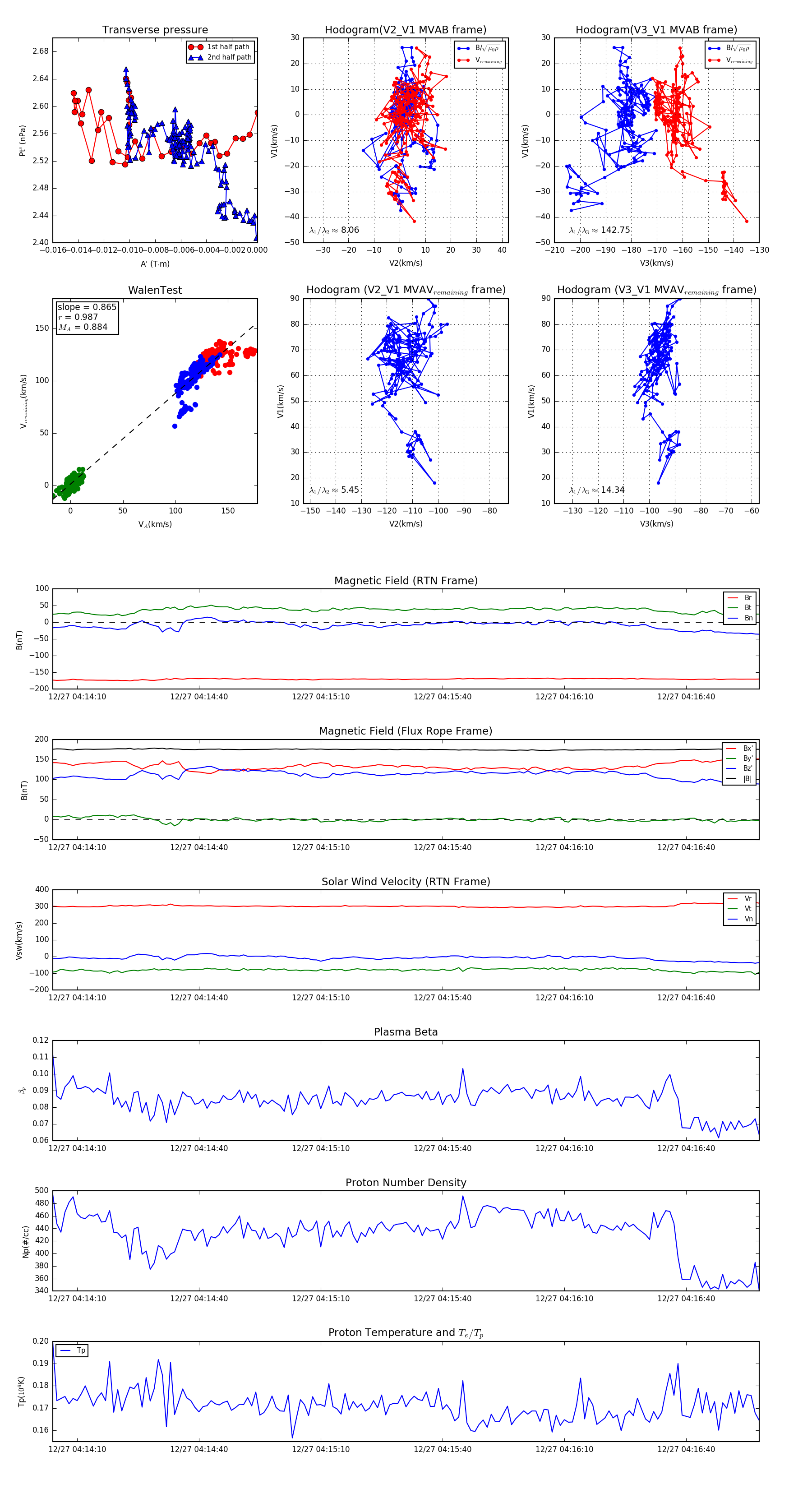
Flux Rope in 2023

Flux Rope Event 2023-12-27 04:14:04 ~ 2023-12-27 04:16:58 (175 seconds)


plot