HOME   LIST
‹–   –›

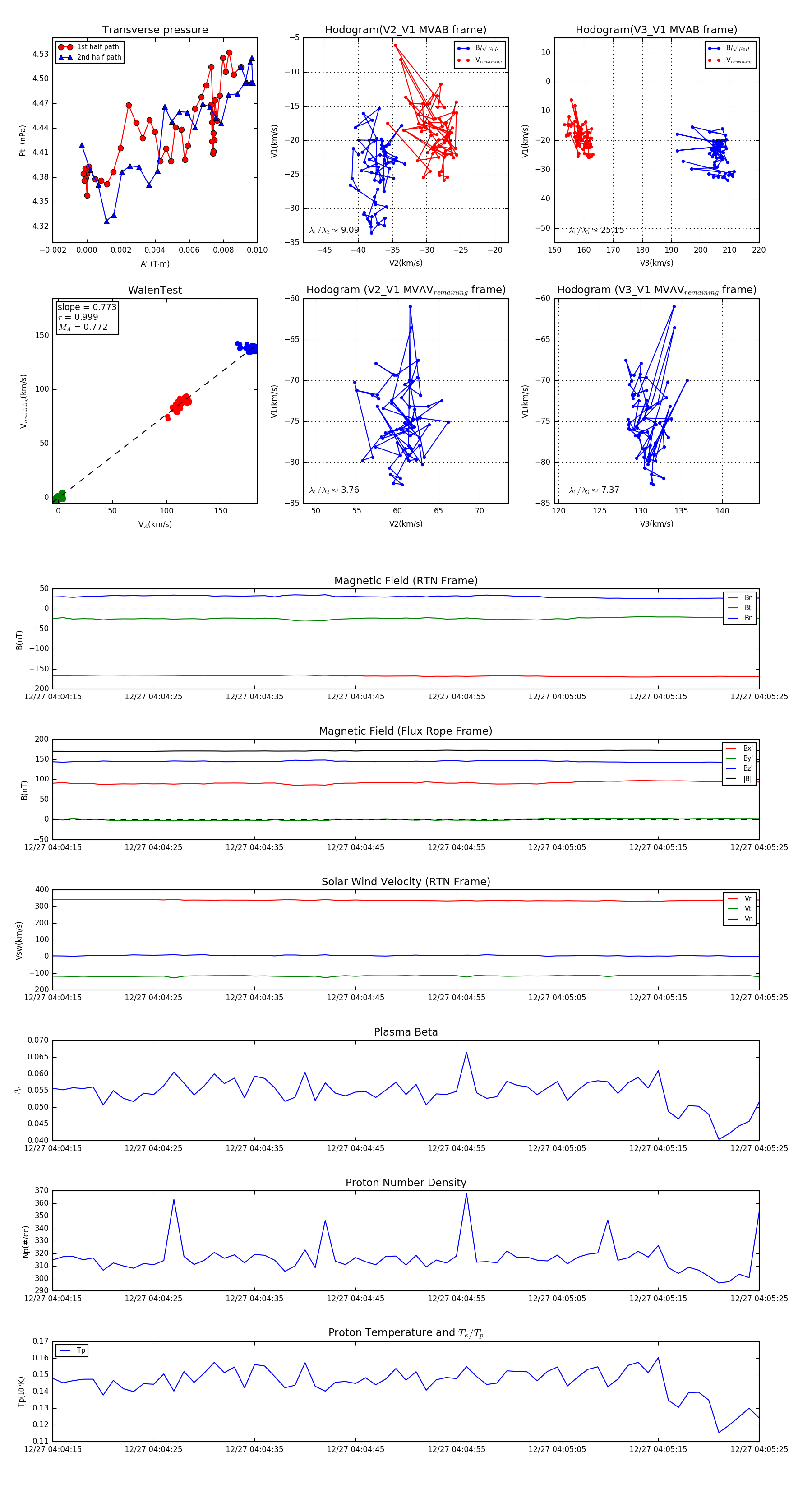
Flux Rope in 2023

Flux Rope Event 2023-12-27 04:04:15 ~ 2023-12-27 04:05:25 (71 seconds)


plot