HOME   LIST
‹–   –›

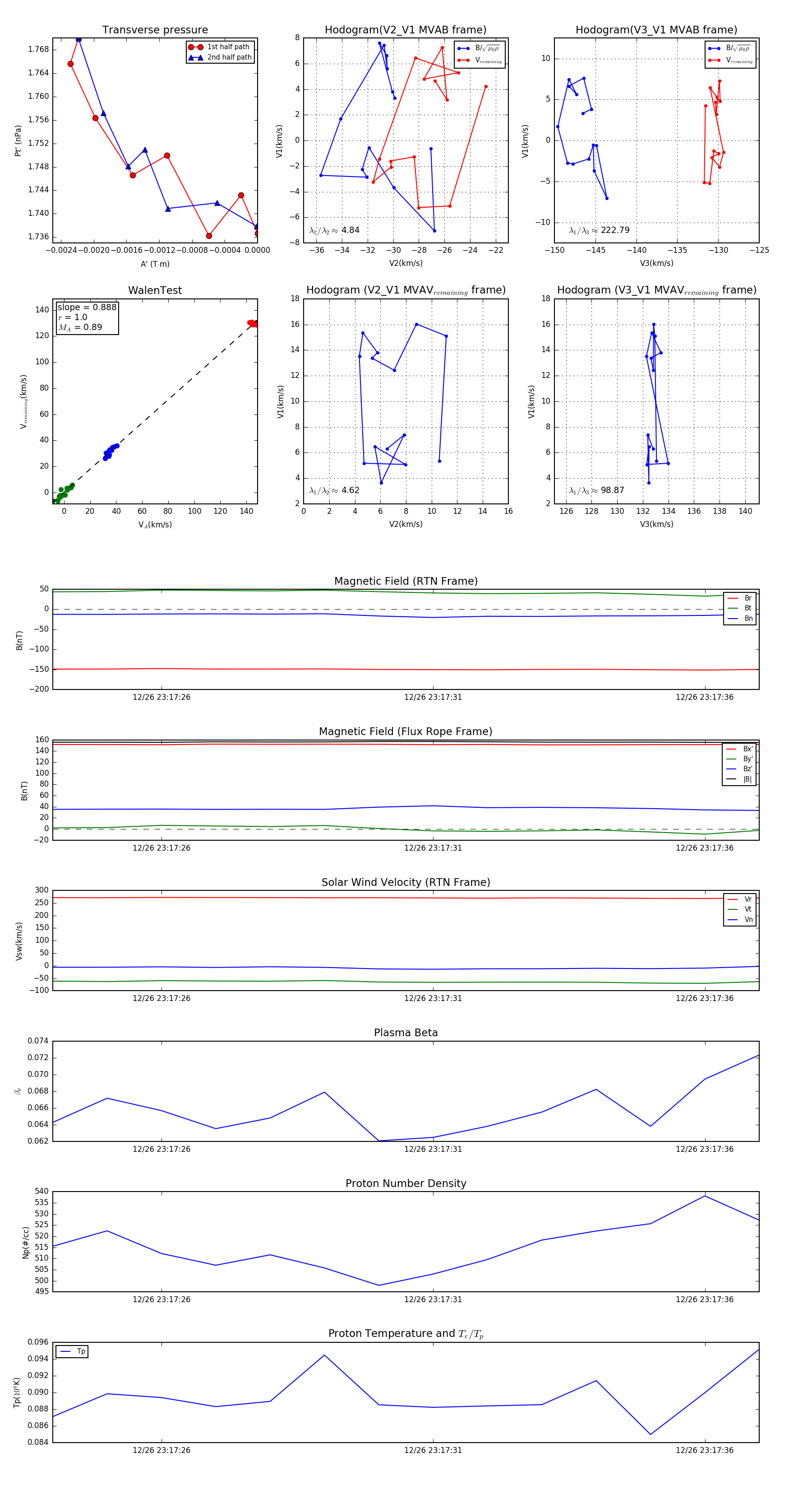
Flux Rope in 2023

Flux Rope Event 2023-12-26 23:17:24 ~ 2023-12-26 23:17:37 (14 seconds)


plot