HOME   LIST
‹–   –›

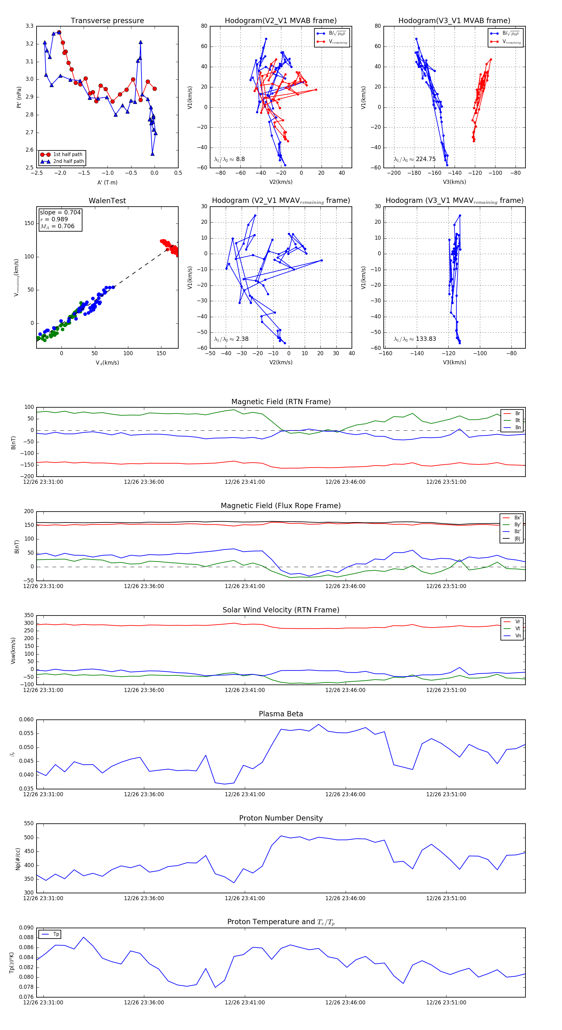
Flux Rope in 2023

Flux Rope Event 2023-12-26 23:30:40 ~ 2023-12-26 23:54:56 (1457 seconds)


plot