HOME   LIST
‹–   –›

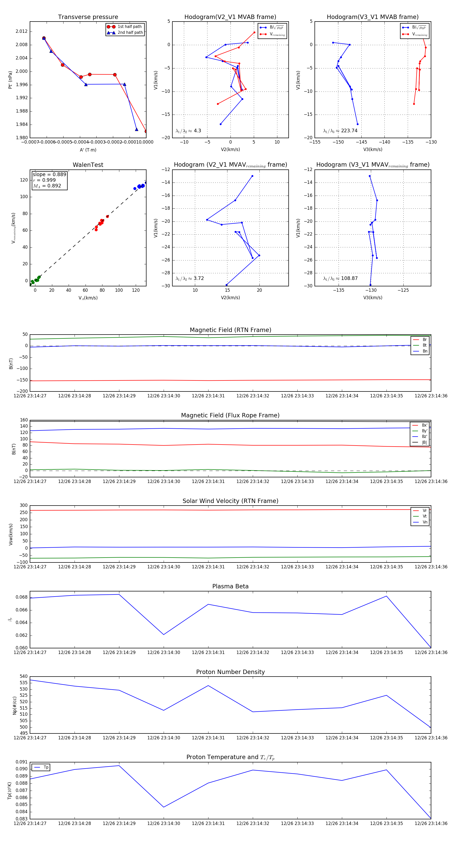
Flux Rope in 2023

Flux Rope Event 2023-12-26 23:14:27 ~ 2023-12-26 23:14:36 (10 seconds)


plot