HOME   LIST
‹–   –›

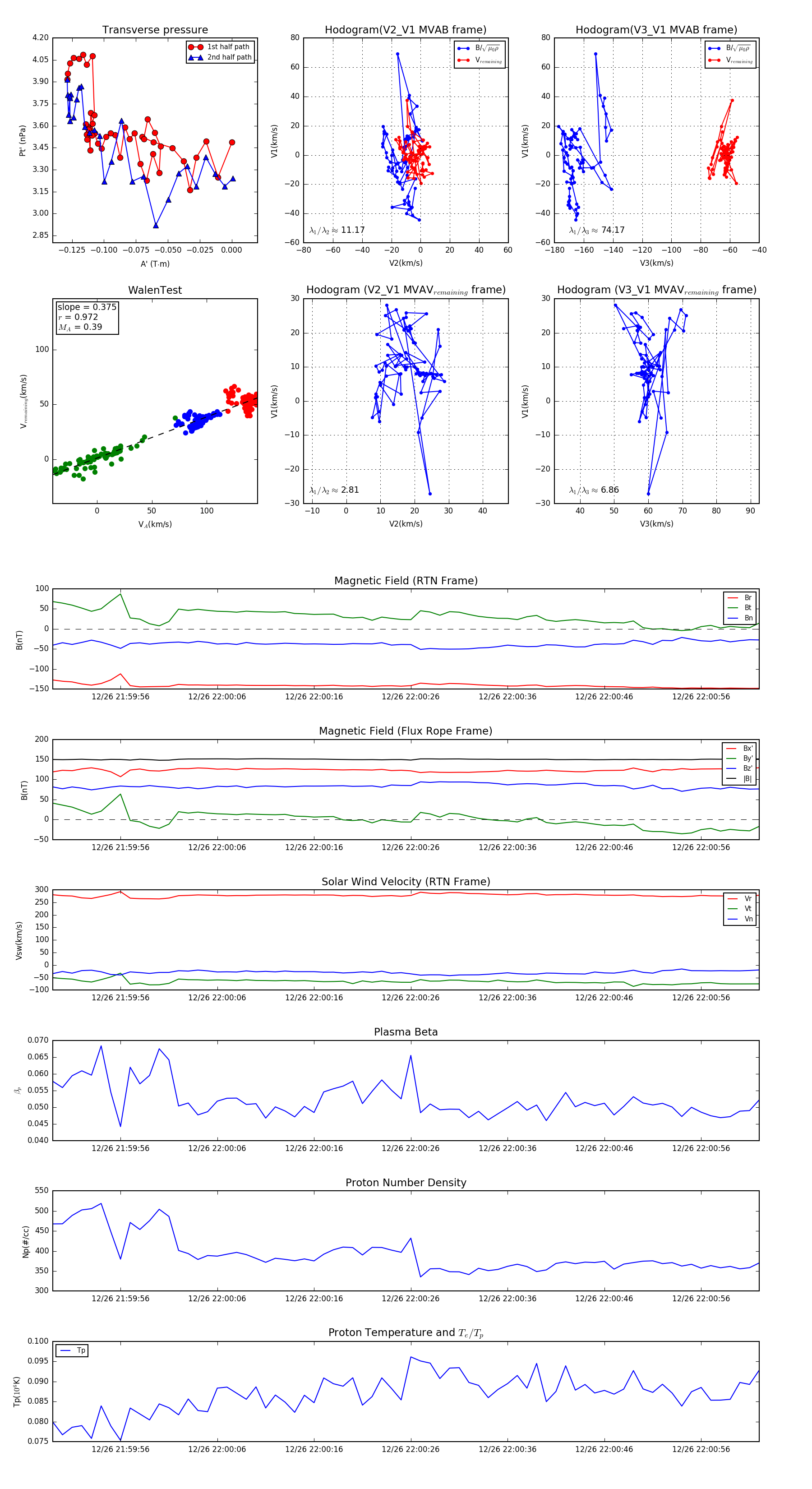
Flux Rope in 2023

Flux Rope Event 2023-12-26 21:59:49 ~ 2023-12-26 22:01:02 (74 seconds)


plot