HOME   LIST
‹–   –›

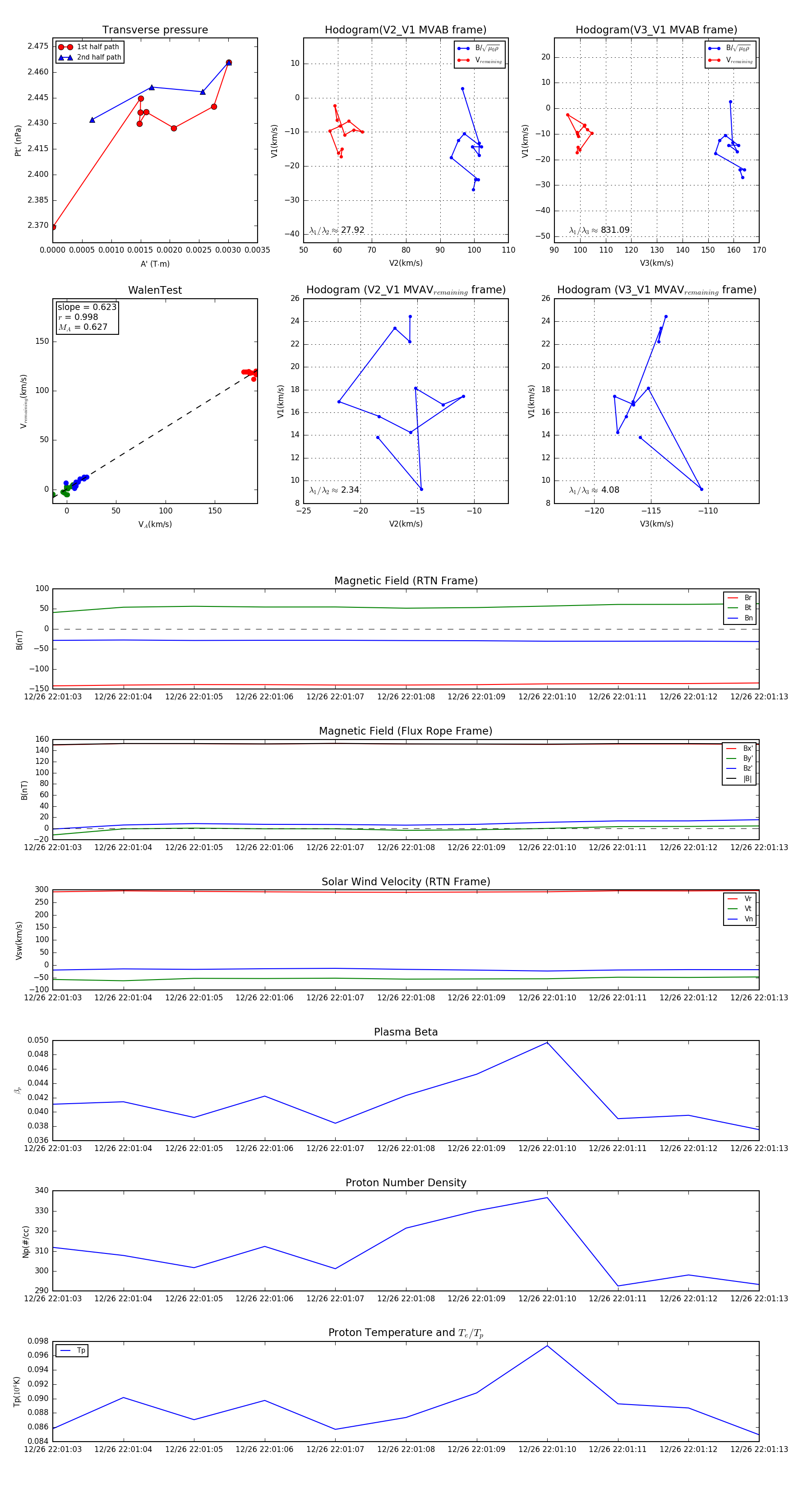
Flux Rope in 2023

Flux Rope Event 2023-12-26 22:01:03 ~ 2023-12-26 22:01:13 (11 seconds)


plot