HOME   LIST
‹–   –›

Flux Rope in 2023

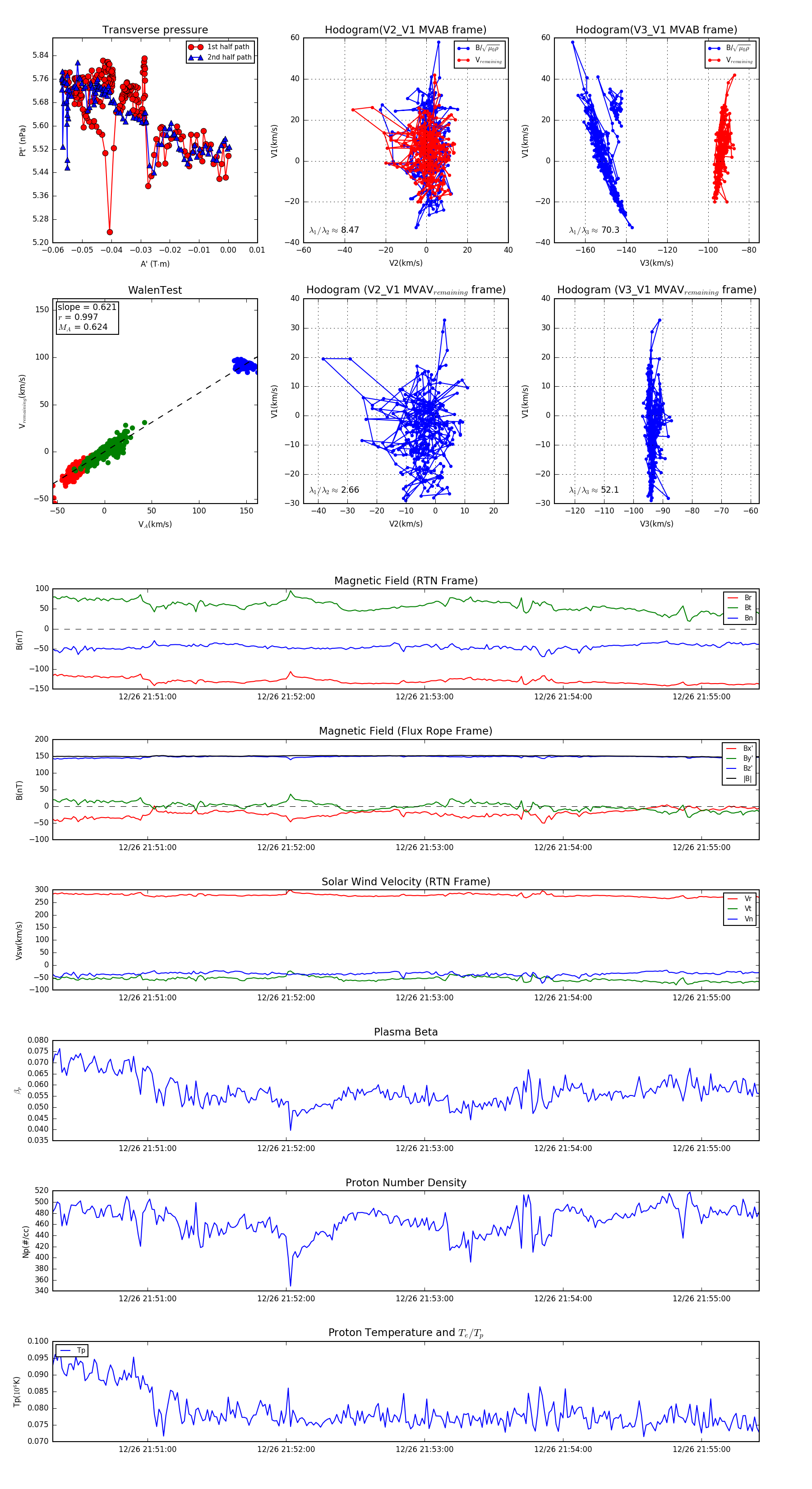
Flux Rope Event 2023-12-26 21:50:19 ~ 2023-12-26 21:55:25 (307 seconds)


plot