HOME   LIST
‹–   –›

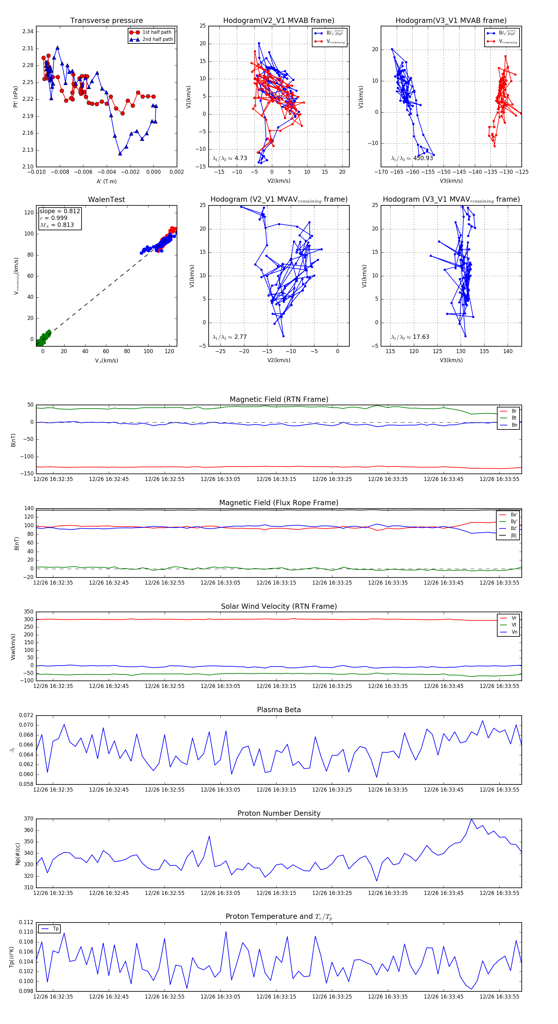
Flux Rope in 2023

Flux Rope Event 2023-12-26 16:32:32 ~ 2023-12-26 16:33:59 (88 seconds)


plot