HOME   LIST
‹–   –›

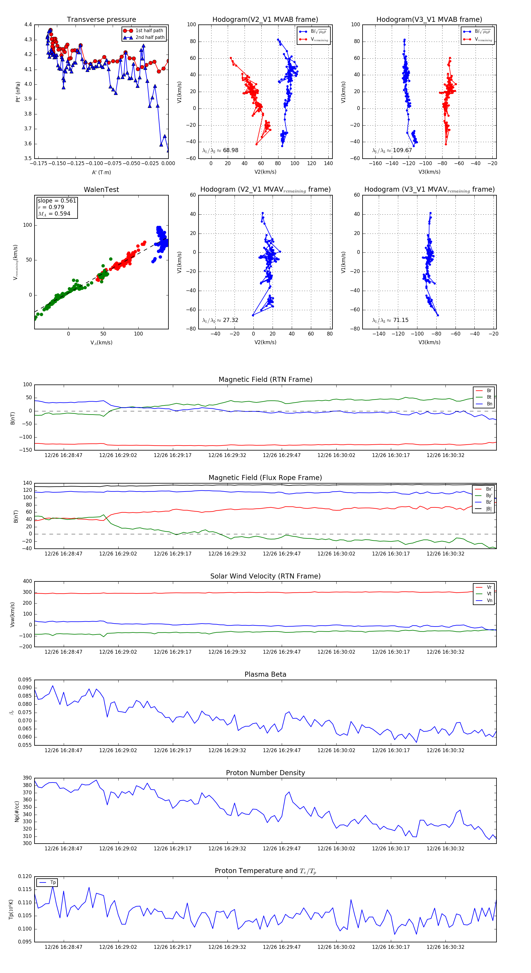
Flux Rope in 2023

Flux Rope Event 2023-12-26 16:28:39 ~ 2023-12-26 16:30:46 (128 seconds)


plot