HOME   LIST
‹–   –›

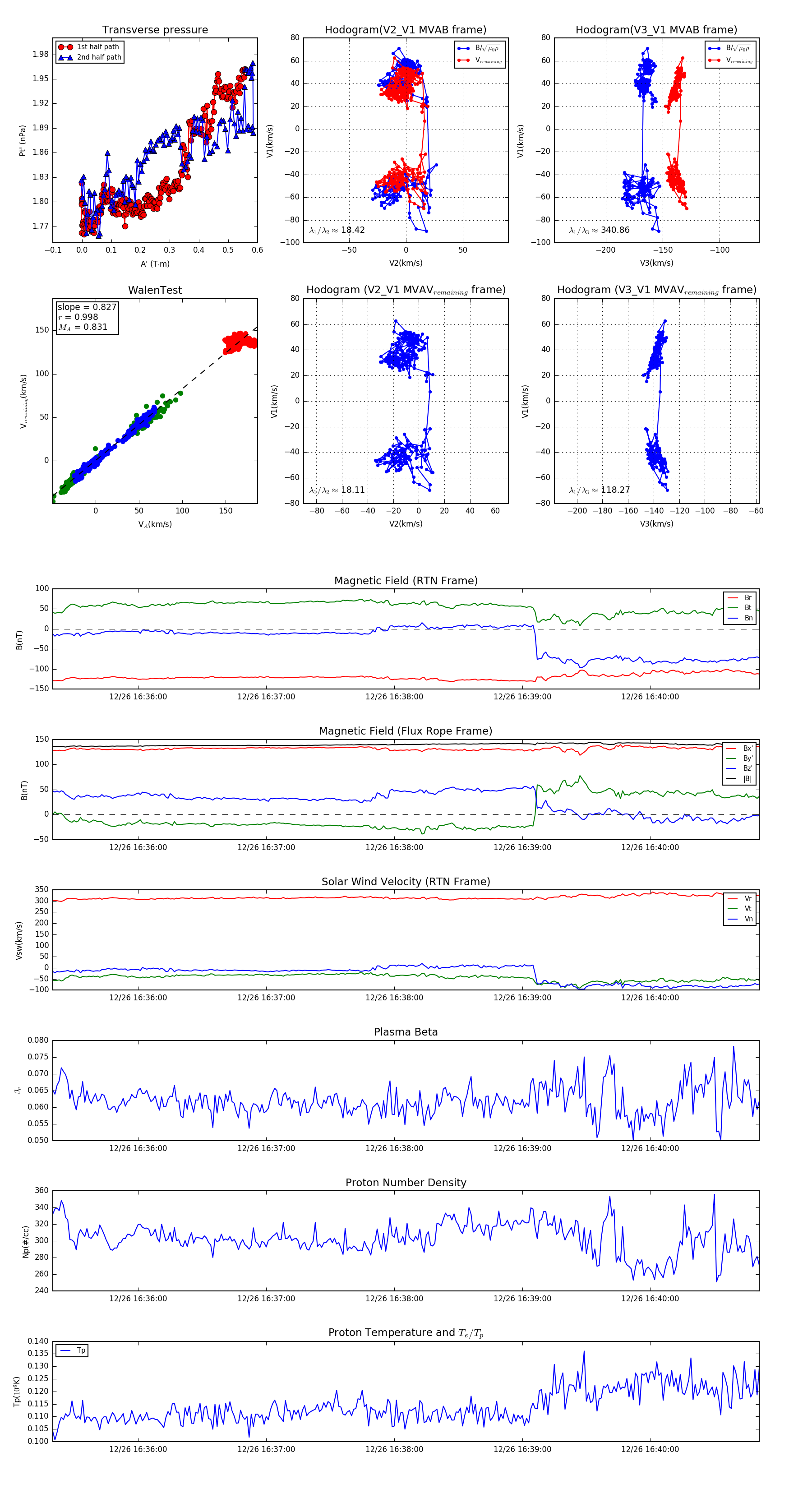
Flux Rope in 2023

Flux Rope Event 2023-12-26 16:35:20 ~ 2023-12-26 16:40:51 (332 seconds)


plot