HOME   LIST
‹–   –›

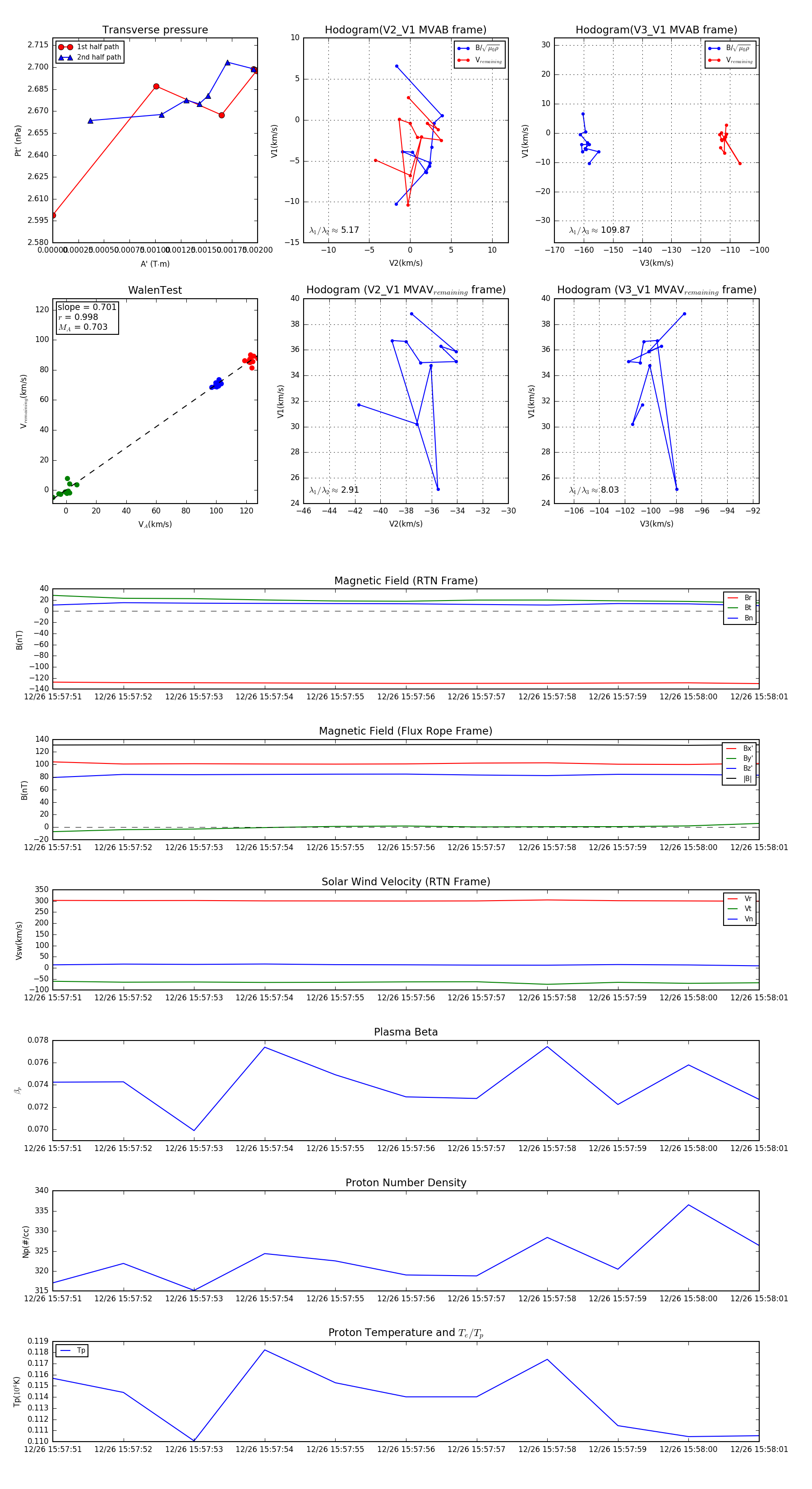
Flux Rope in 2023

Flux Rope Event 2023-12-26 15:57:51 ~ 2023-12-26 15:58:01 (11 seconds)


plot