HOME   LIST
‹–   –›

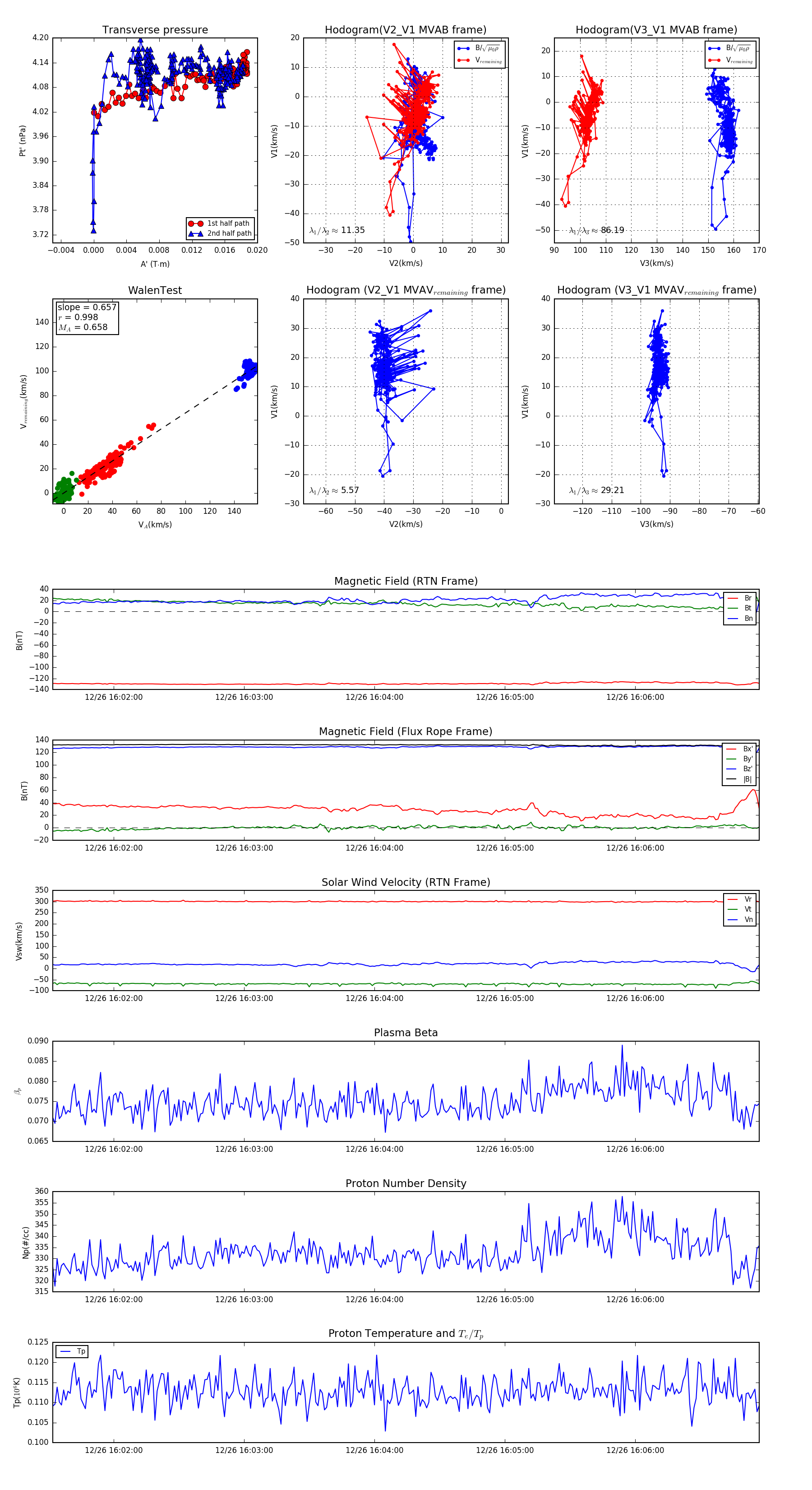
Flux Rope in 2023

Flux Rope Event 2023-12-26 16:01:32 ~ 2023-12-26 16:06:57 (326 seconds)


plot