HOME   LIST
‹–   –›

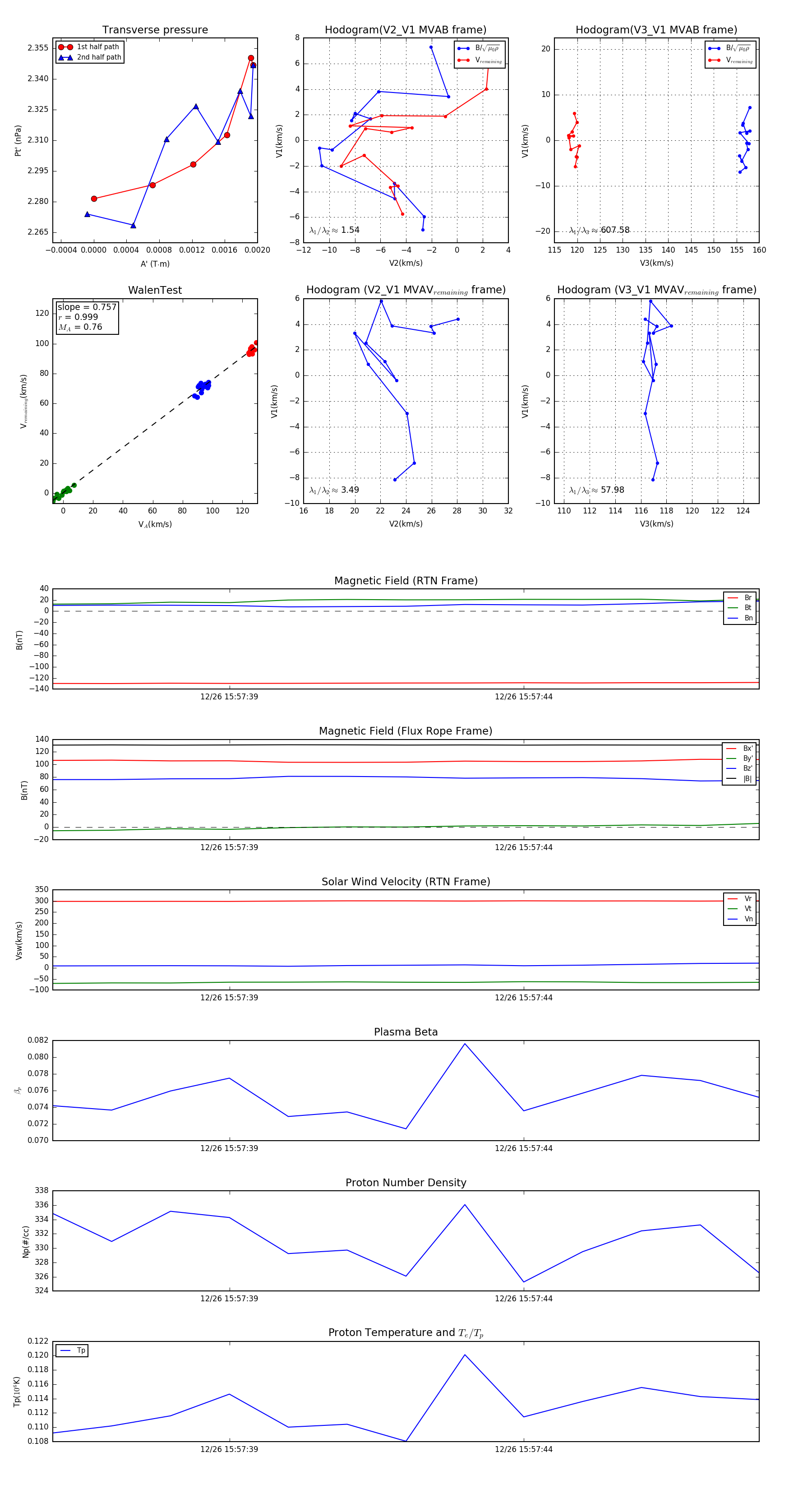
Flux Rope in 2023

Flux Rope Event 2023-12-26 15:57:36 ~ 2023-12-26 15:57:48 (13 seconds)


plot