HOME   LIST
‹–   –›

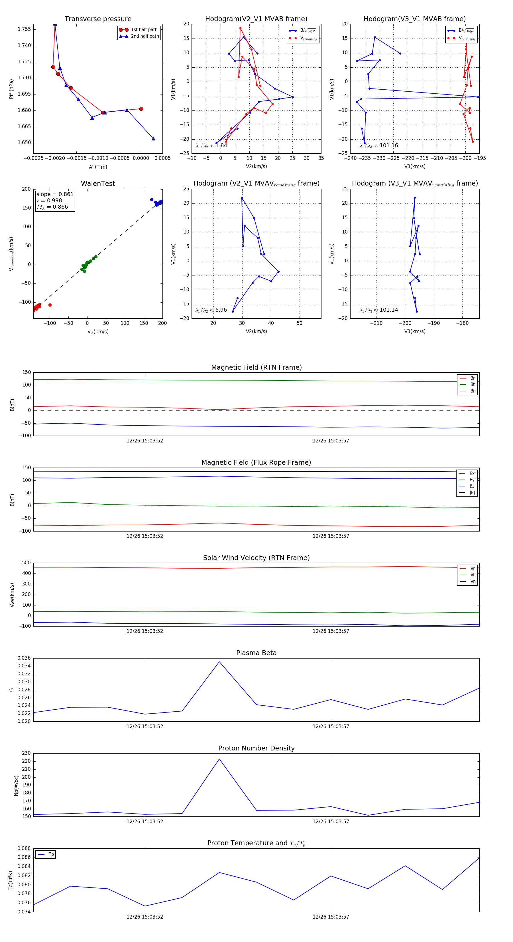
Flux Rope in 2023

Flux Rope Event 2023-12-26 15:03:49 ~ 2023-12-26 15:04:01 (13 seconds)


plot