HOME   LIST
‹–   –›

Flux Rope in 2023

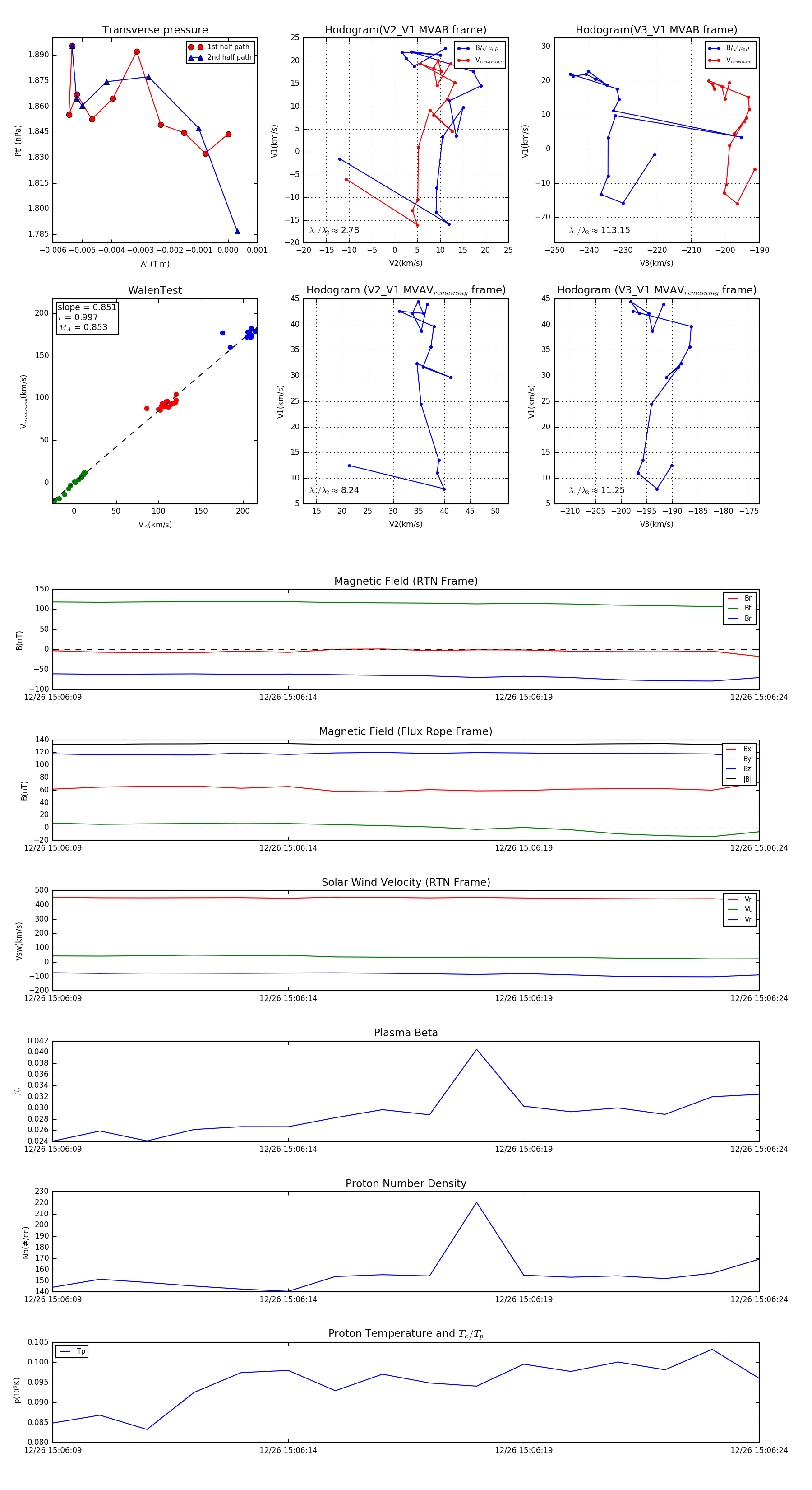
Flux Rope Event 2023-12-26 15:06:09 ~ 2023-12-26 15:06:24 (16 seconds)


plot