HOME   LIST
‹–   –›

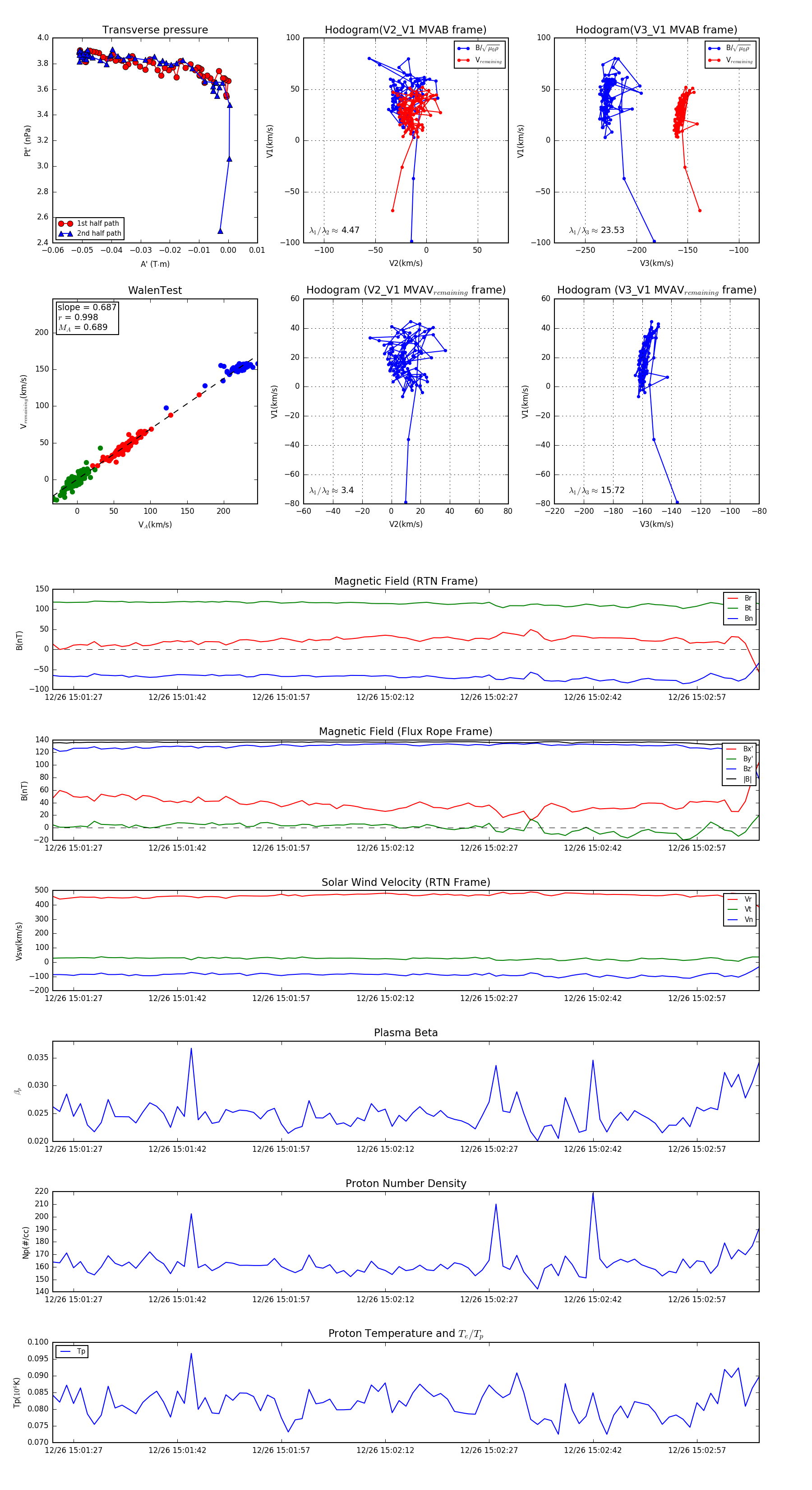
Flux Rope in 2023

Flux Rope Event 2023-12-26 15:01:24 ~ 2023-12-26 15:03:06 (103 seconds)


plot