HOME   LIST
‹–   –›

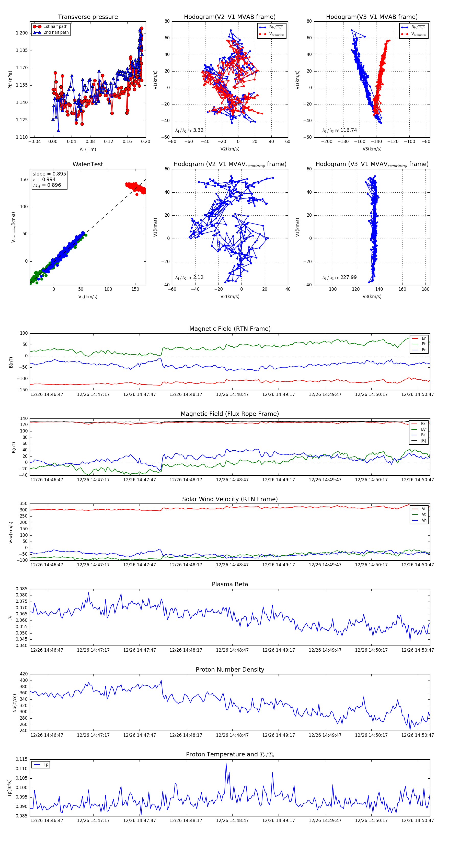
Flux Rope in 2023

Flux Rope Event 2023-12-26 14:46:36 ~ 2023-12-26 14:50:55 (260 seconds)


plot