HOME   LIST
‹–   –›

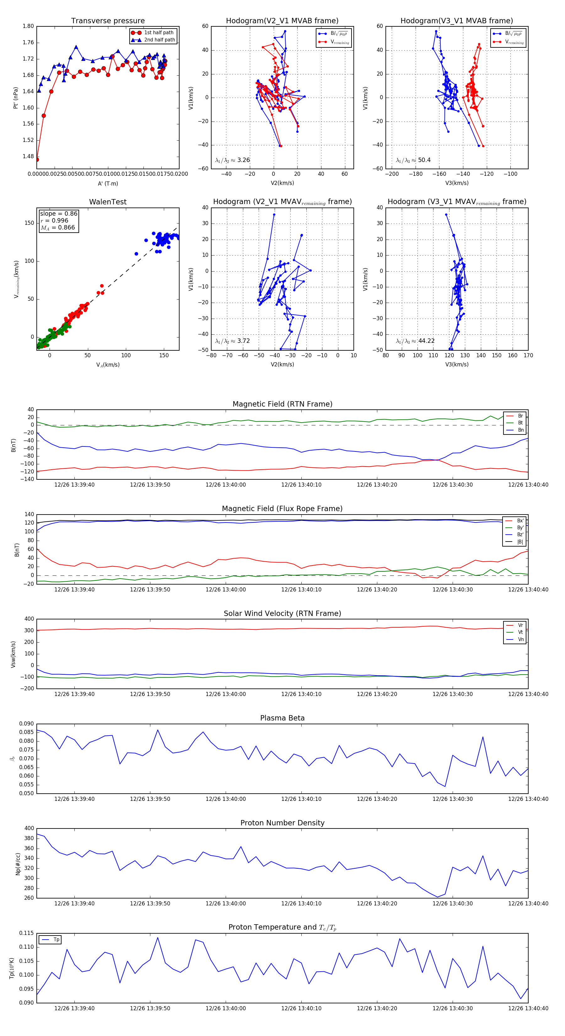
Flux Rope in 2023

Flux Rope Event 2023-12-26 13:39:35 ~ 2023-12-26 13:40:40 (66 seconds)


plot