HOME   LIST
‹–   –›

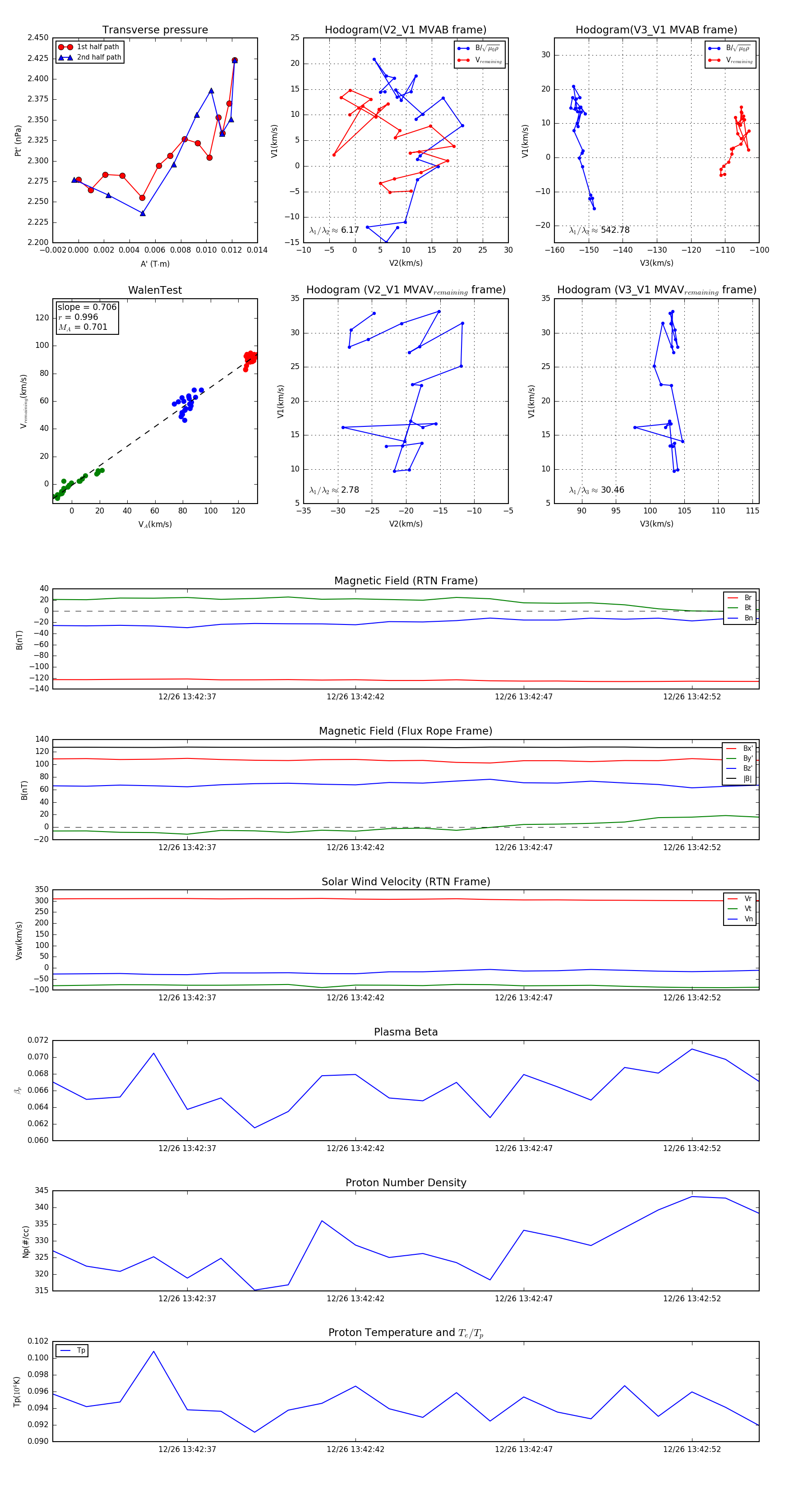
Flux Rope in 2023

Flux Rope Event 2023-12-26 13:42:33 ~ 2023-12-26 13:42:54 (22 seconds)


plot