HOME   LIST
‹–   –›

Flux Rope in 2023

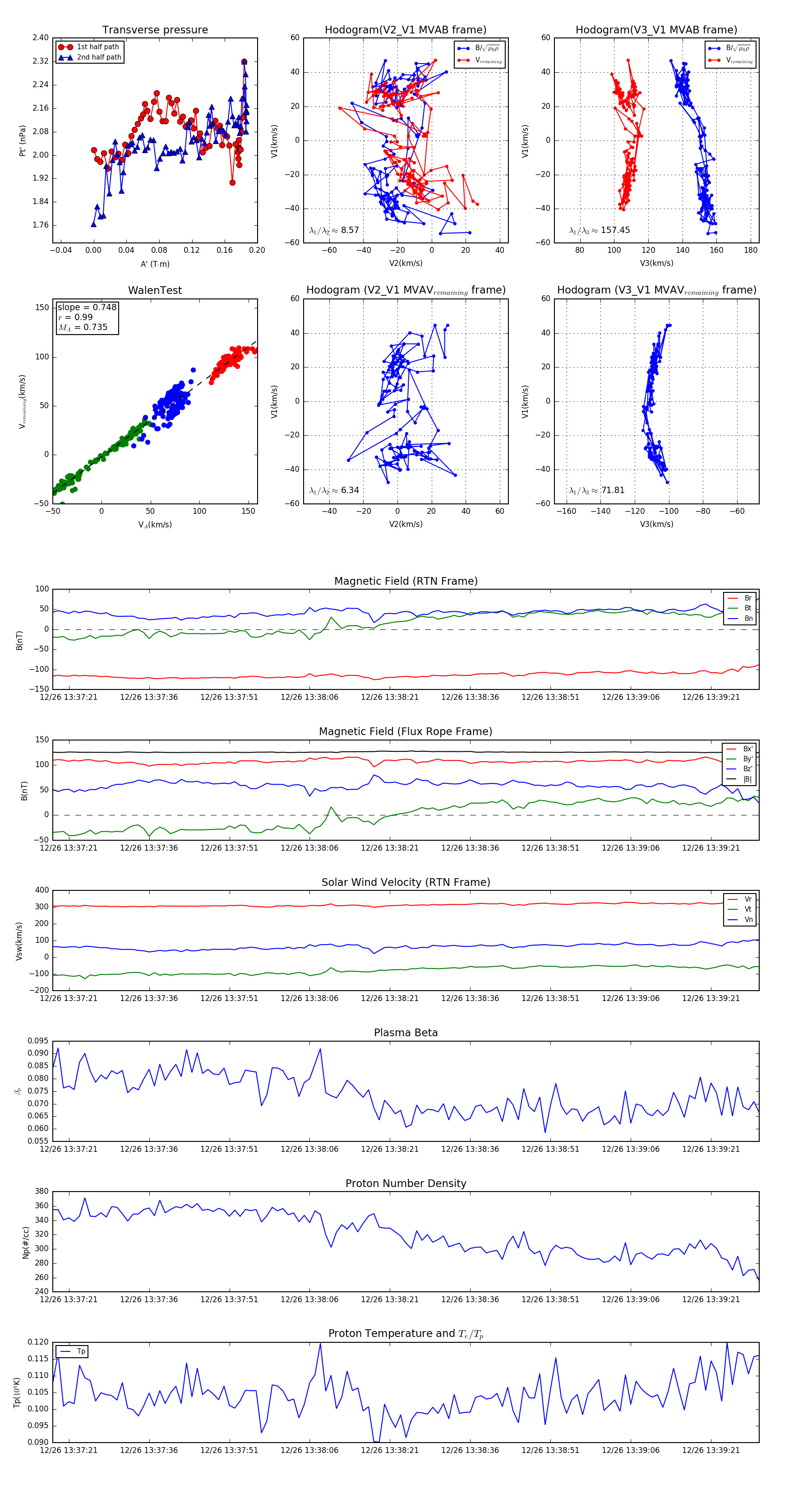
Flux Rope Event 2023-12-26 13:37:18 ~ 2023-12-26 13:39:30 (133 seconds)


plot