HOME   LIST
‹–   –›

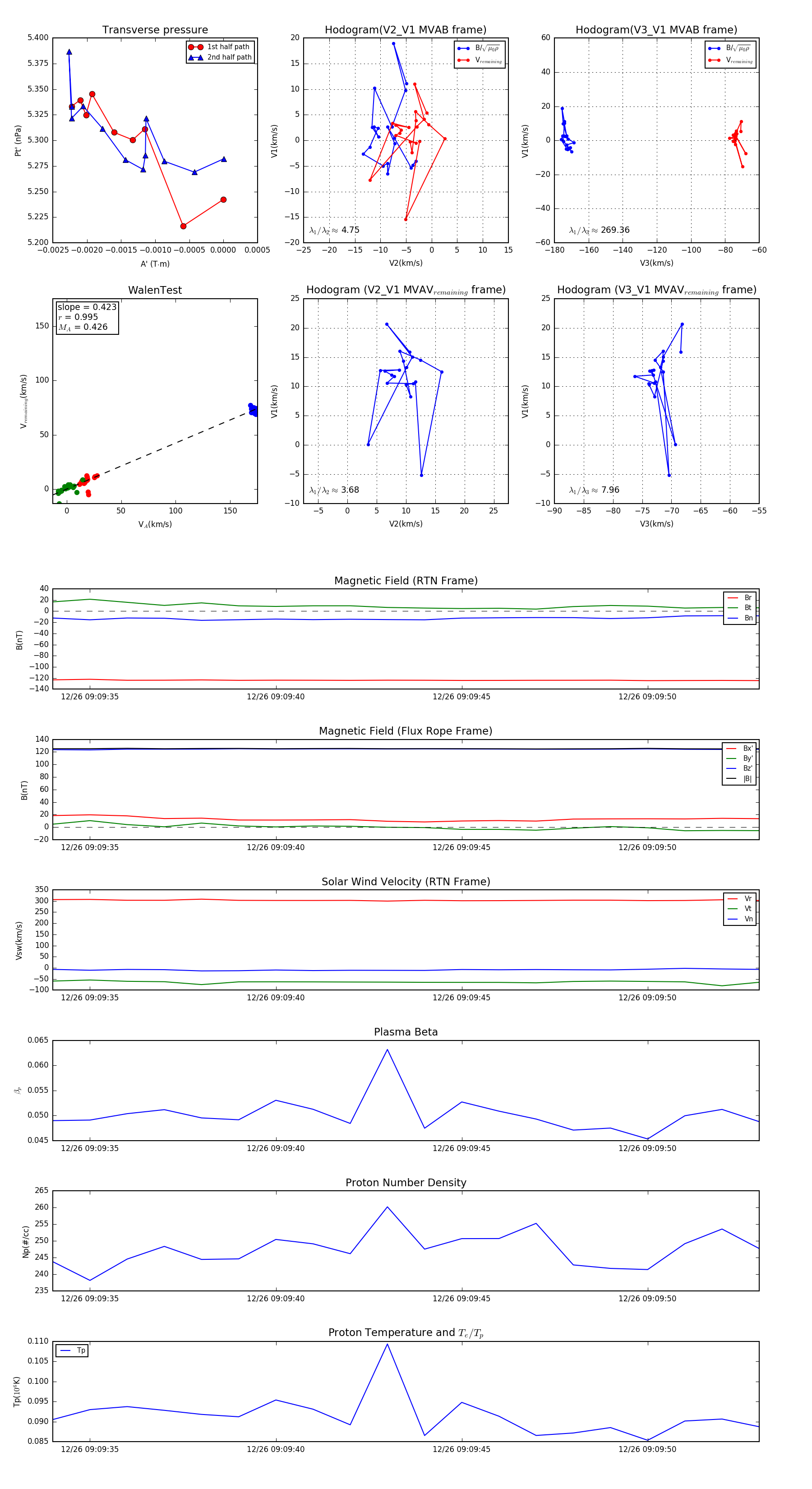
Flux Rope in 2023

Flux Rope Event 2023-12-26 09:09:34 ~ 2023-12-26 09:09:53 (20 seconds)


plot