HOME   LIST
‹–   –›

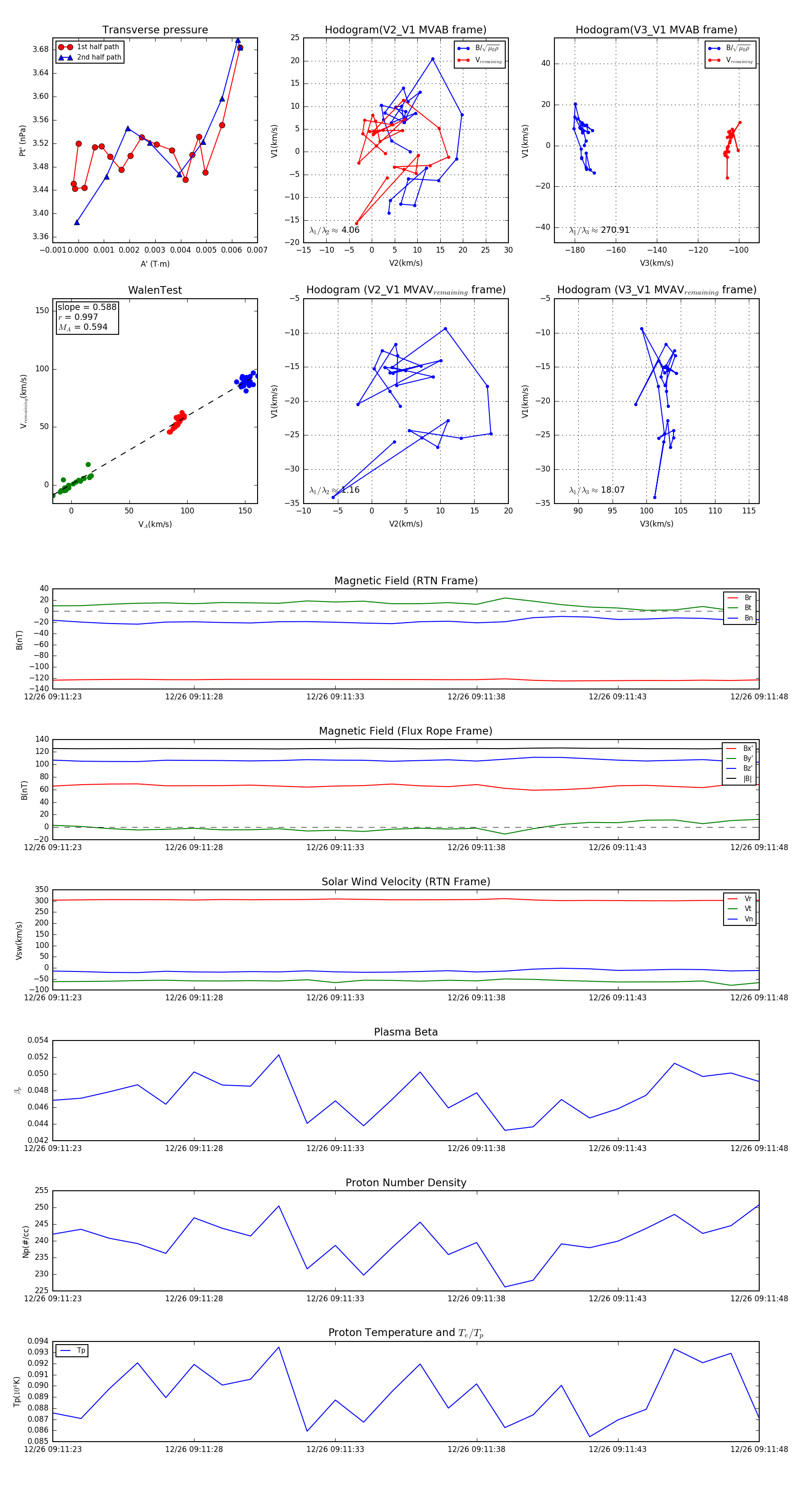
Flux Rope in 2023

Flux Rope Event 2023-12-26 09:11:23 ~ 2023-12-26 09:11:48 (26 seconds)


plot