HOME   LIST
‹–   –›

Flux Rope in 2023

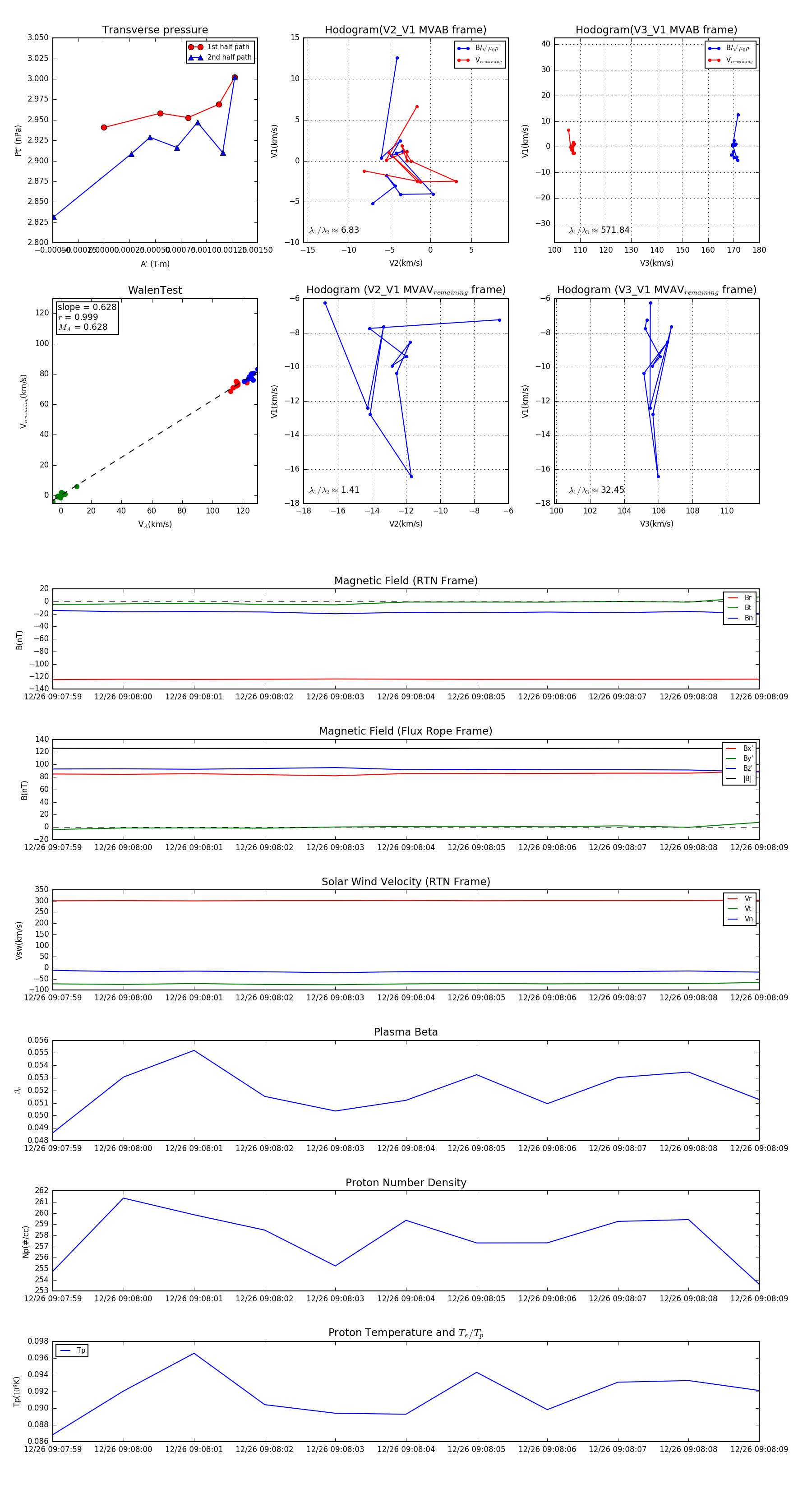
Flux Rope Event 2023-12-26 09:07:59 ~ 2023-12-26 09:08:09 (11 seconds)


plot