HOME   LIST
‹–   –›

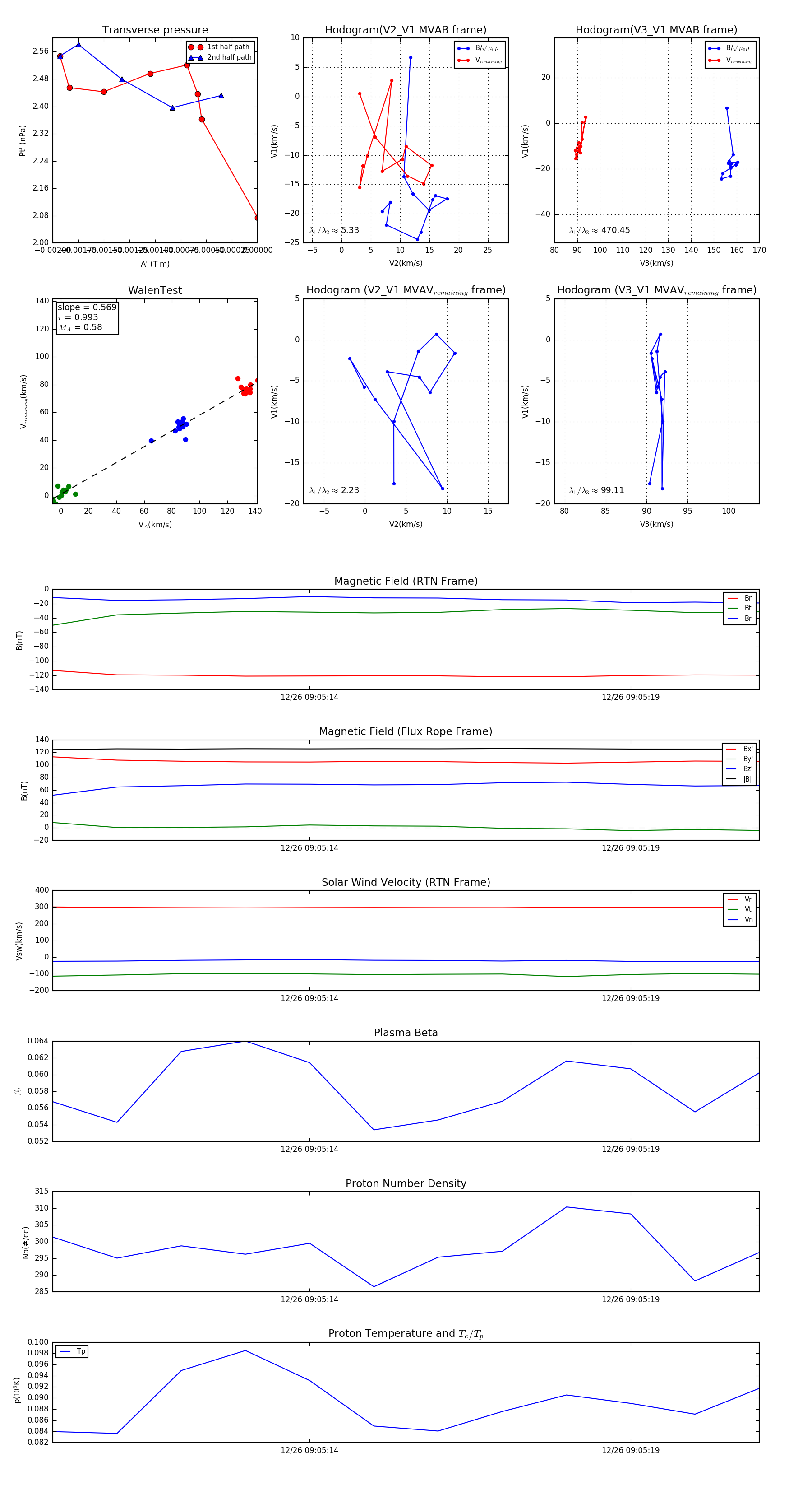
Flux Rope in 2023

Flux Rope Event 2023-12-26 09:05:10 ~ 2023-12-26 09:05:21 (12 seconds)


plot