HOME   LIST
‹–   –›

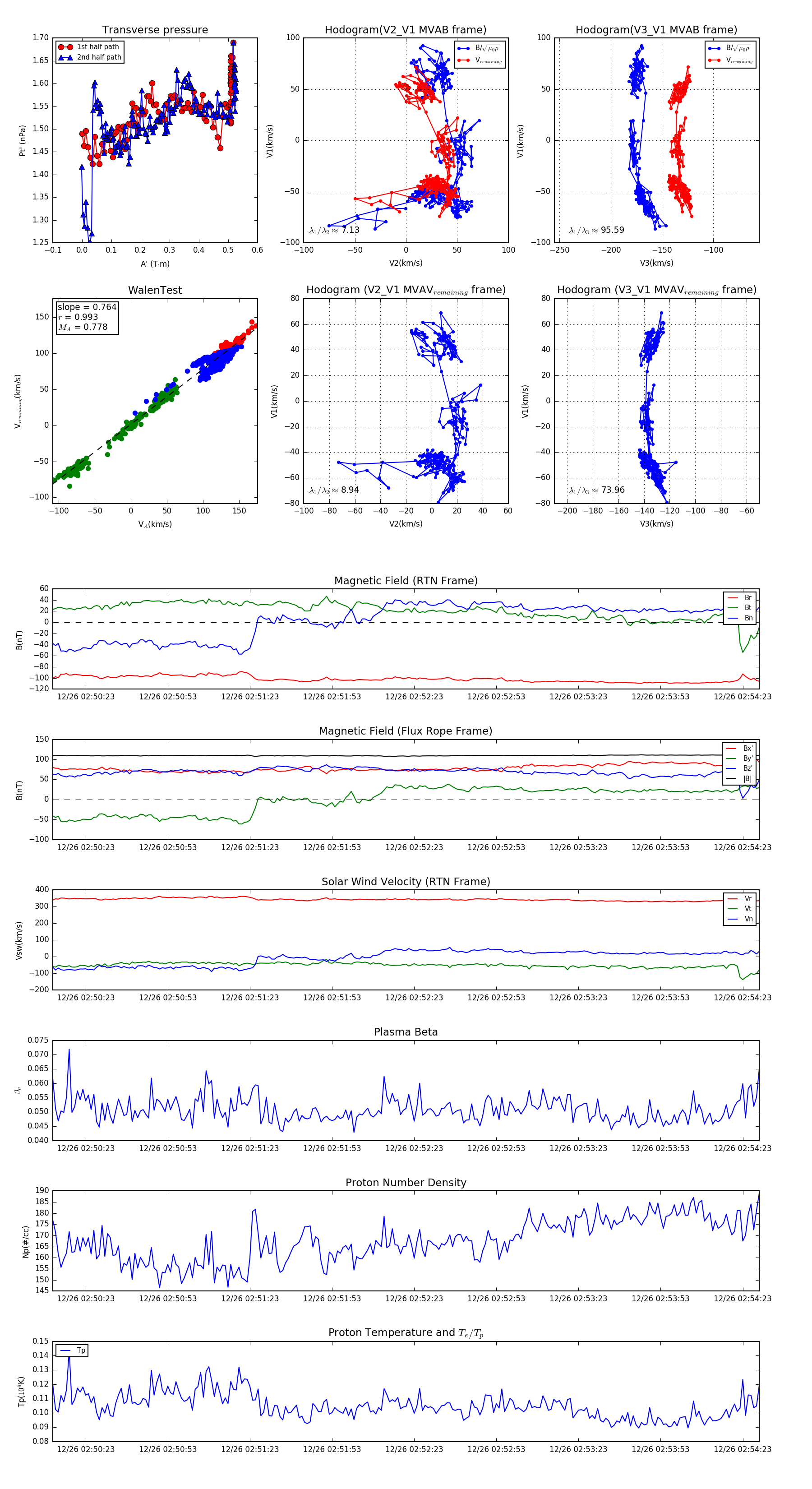
Flux Rope in 2023

Flux Rope Event 2023-12-26 02:50:11 ~ 2023-12-26 02:54:29 (259 seconds)


plot