HOME   LIST
‹–   –›

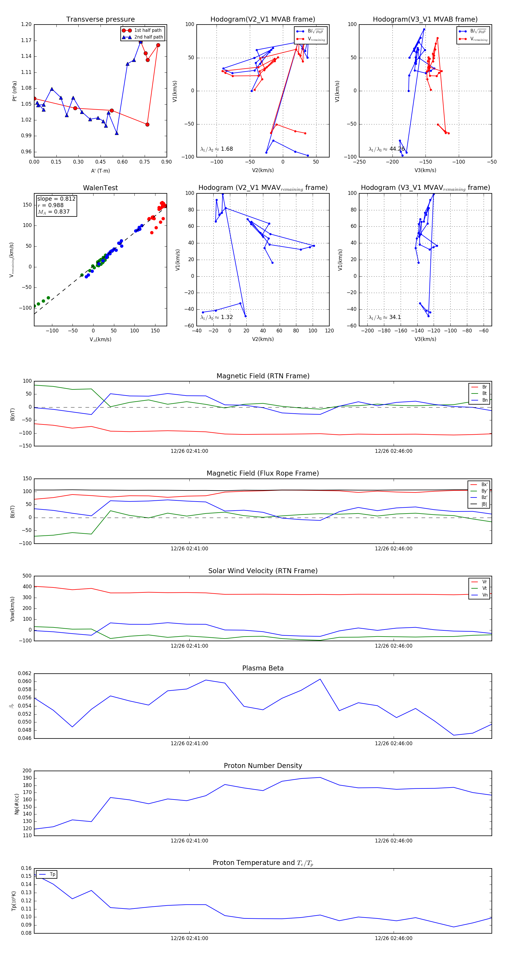
Flux Rope in 2023

Flux Rope Event 2023-12-26 02:37:12 ~ 2023-12-26 02:48:24 (673 seconds)


plot