HOME   LIST
‹–   –›

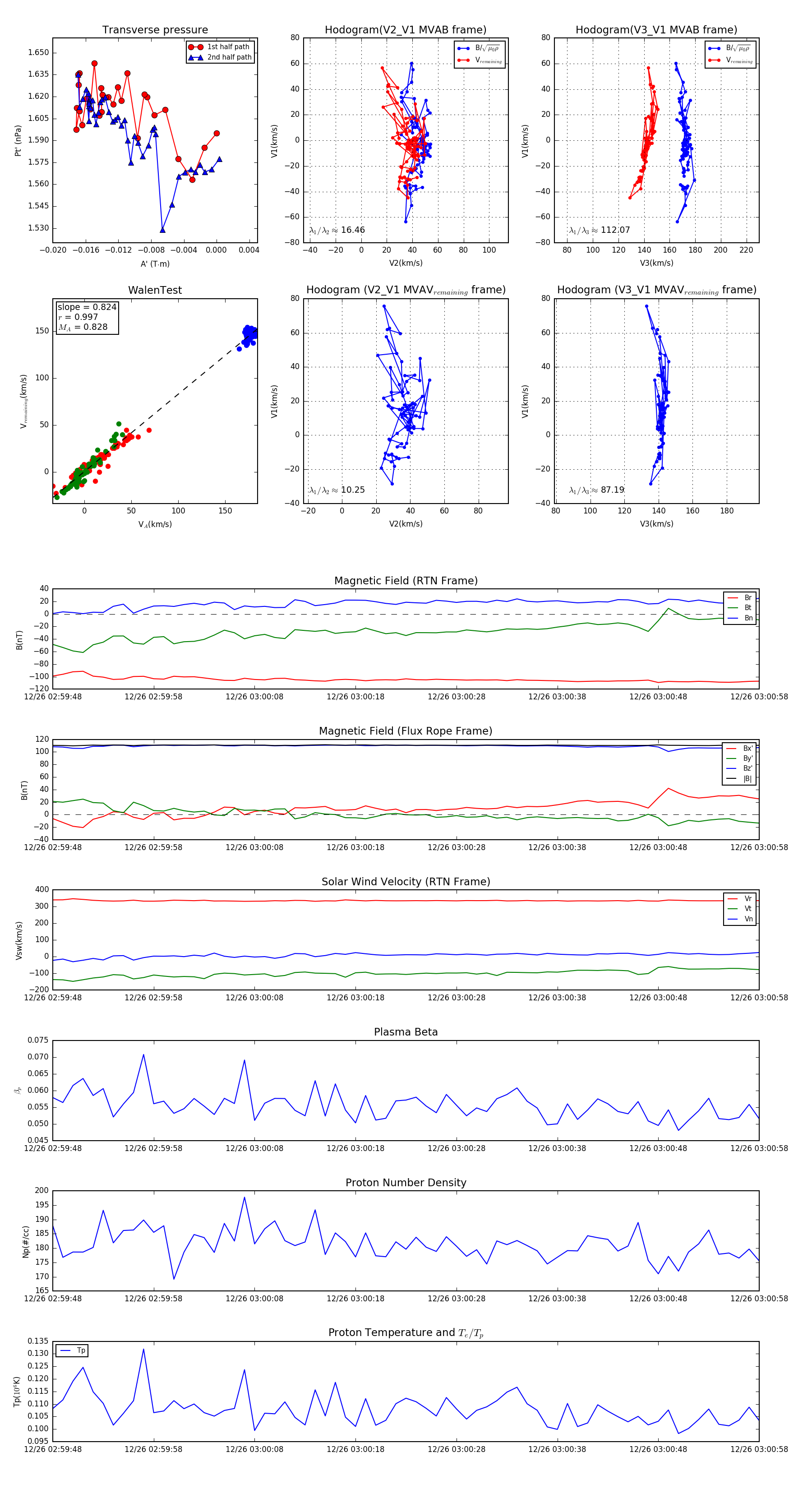
Flux Rope in 2023

Flux Rope Event 2023-12-26 02:59:48 ~ 2023-12-26 03:00:58 (71 seconds)


plot