HOME   LIST
‹–   –›

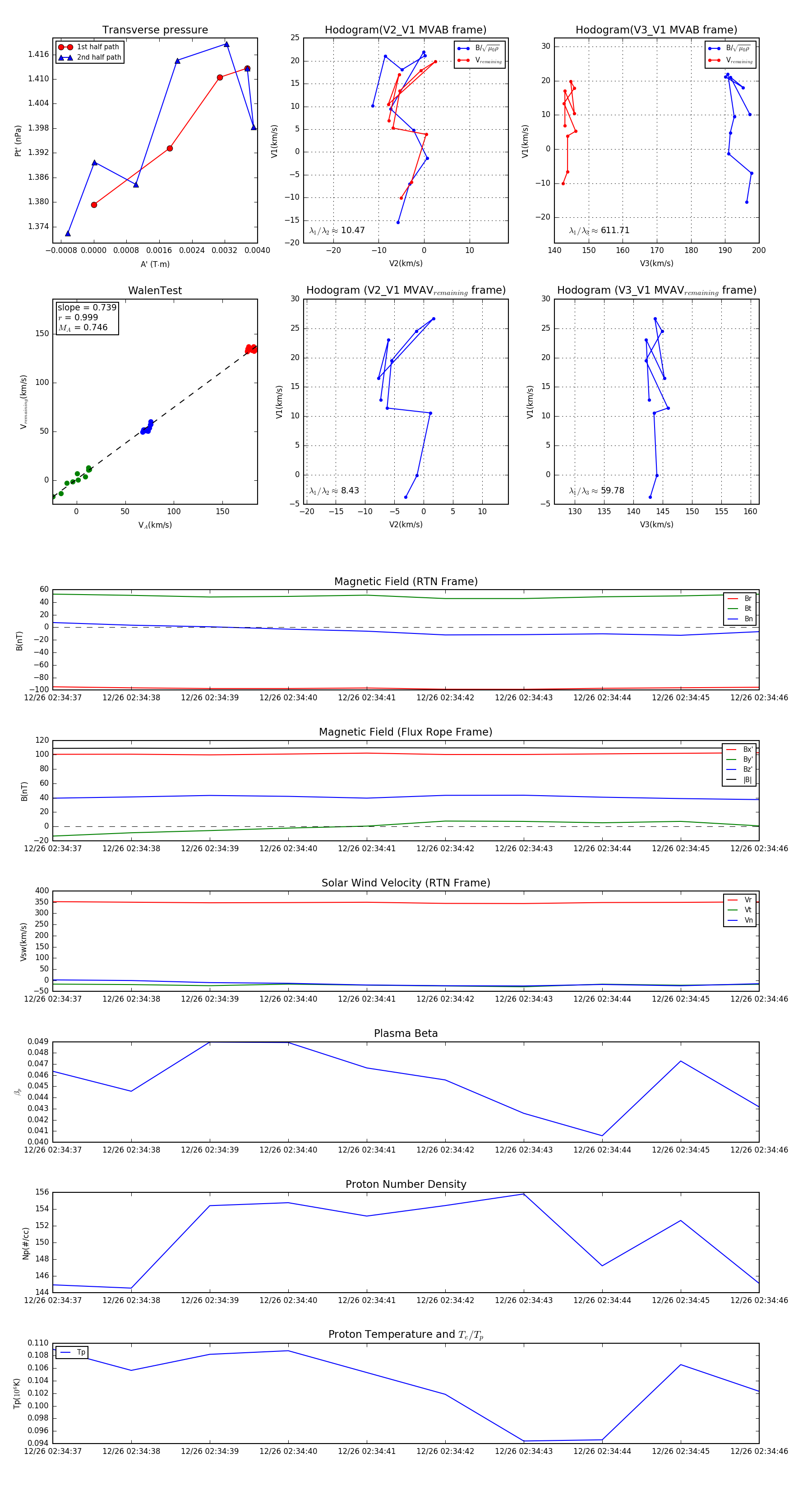
Flux Rope in 2023

Flux Rope Event 2023-12-26 02:34:37 ~ 2023-12-26 02:34:46 (10 seconds)


plot