HOME   LIST
‹–   –›

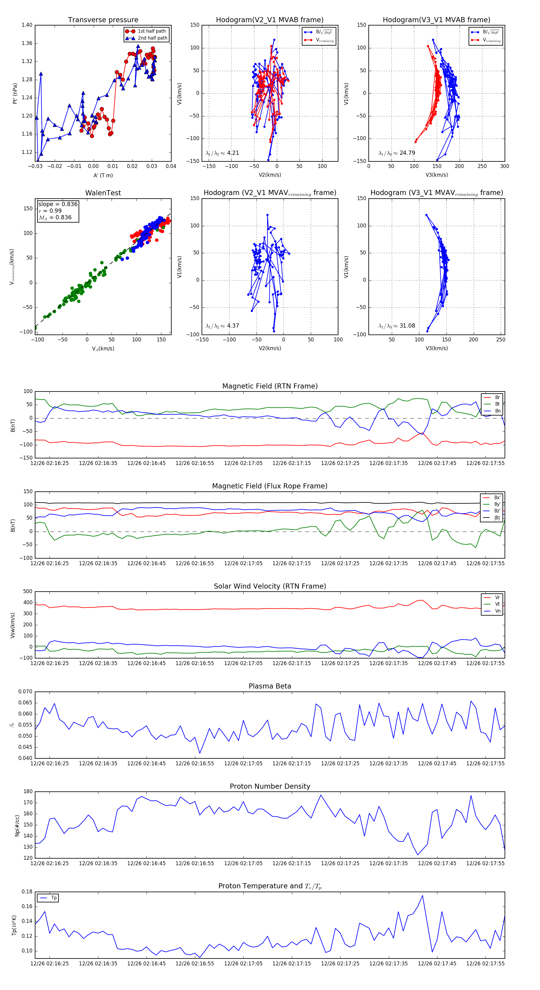
Flux Rope in 2023

Flux Rope Event 2023-12-26 02:16:22 ~ 2023-12-26 02:17:59 (98 seconds)


plot