HOME   LIST
‹–   –›

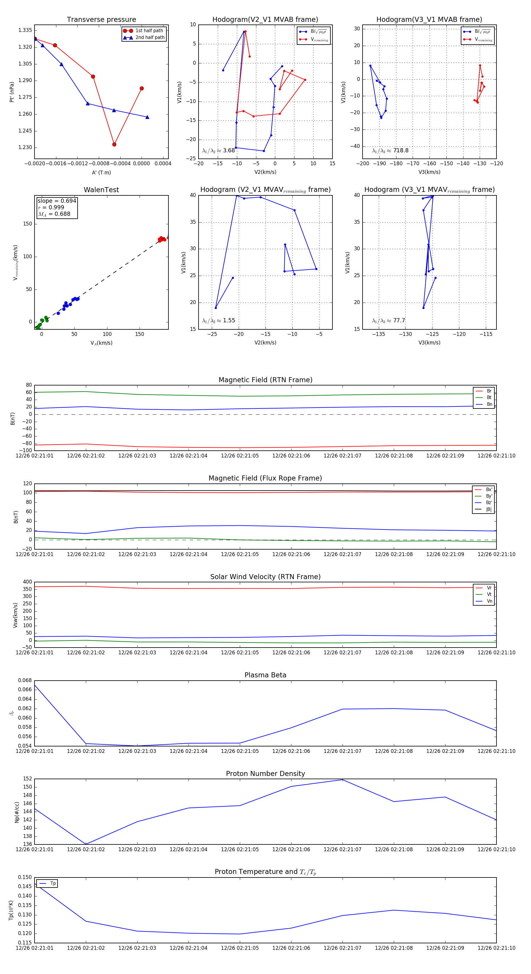
Flux Rope in 2023

Flux Rope Event 2023-12-26 02:21:01 ~ 2023-12-26 02:21:10 (10 seconds)


plot