HOME   LIST
‹–   –›

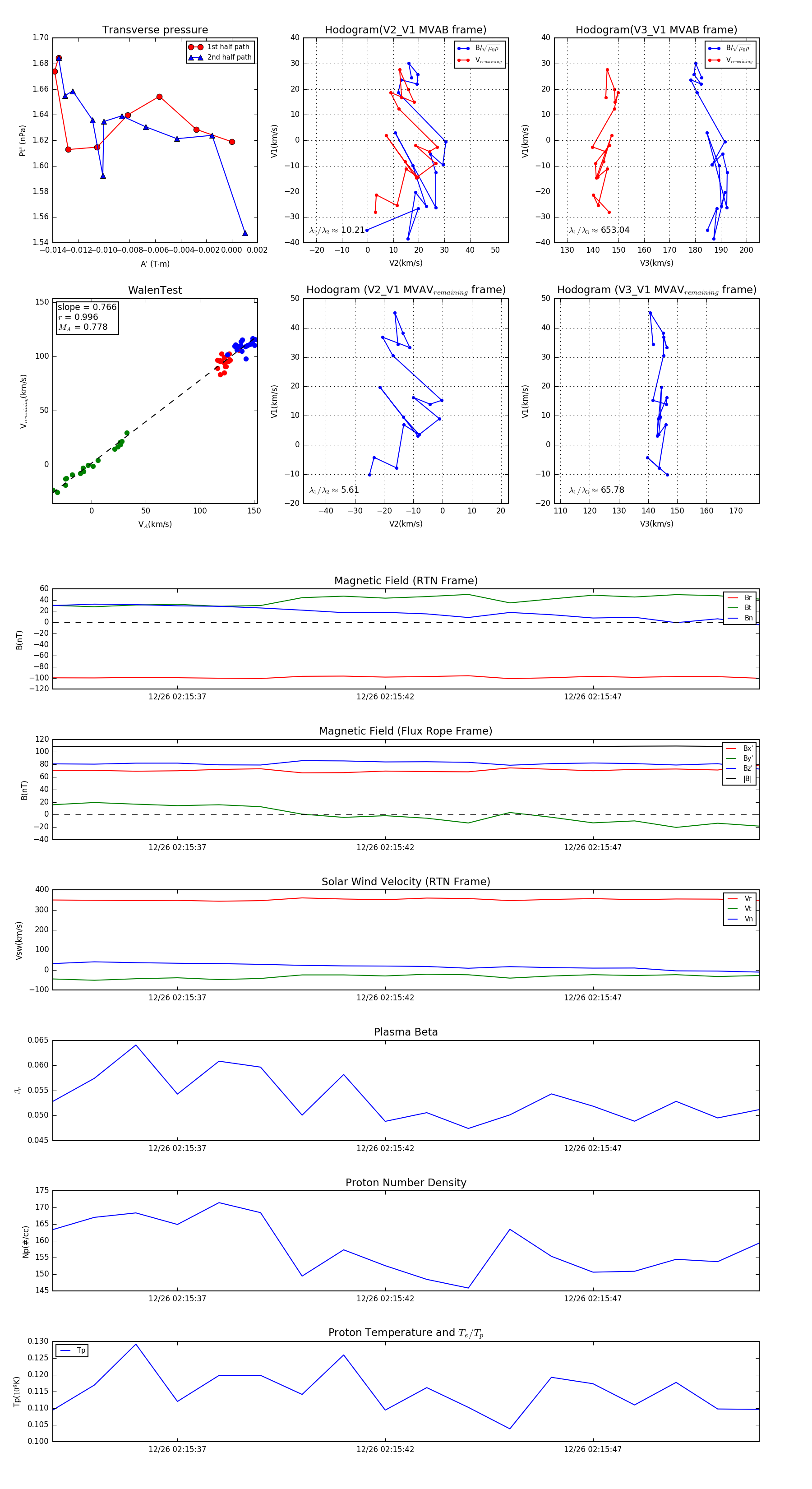
Flux Rope in 2023

Flux Rope Event 2023-12-26 02:15:34 ~ 2023-12-26 02:15:51 (18 seconds)


plot