HOME   LIST
‹–   –›

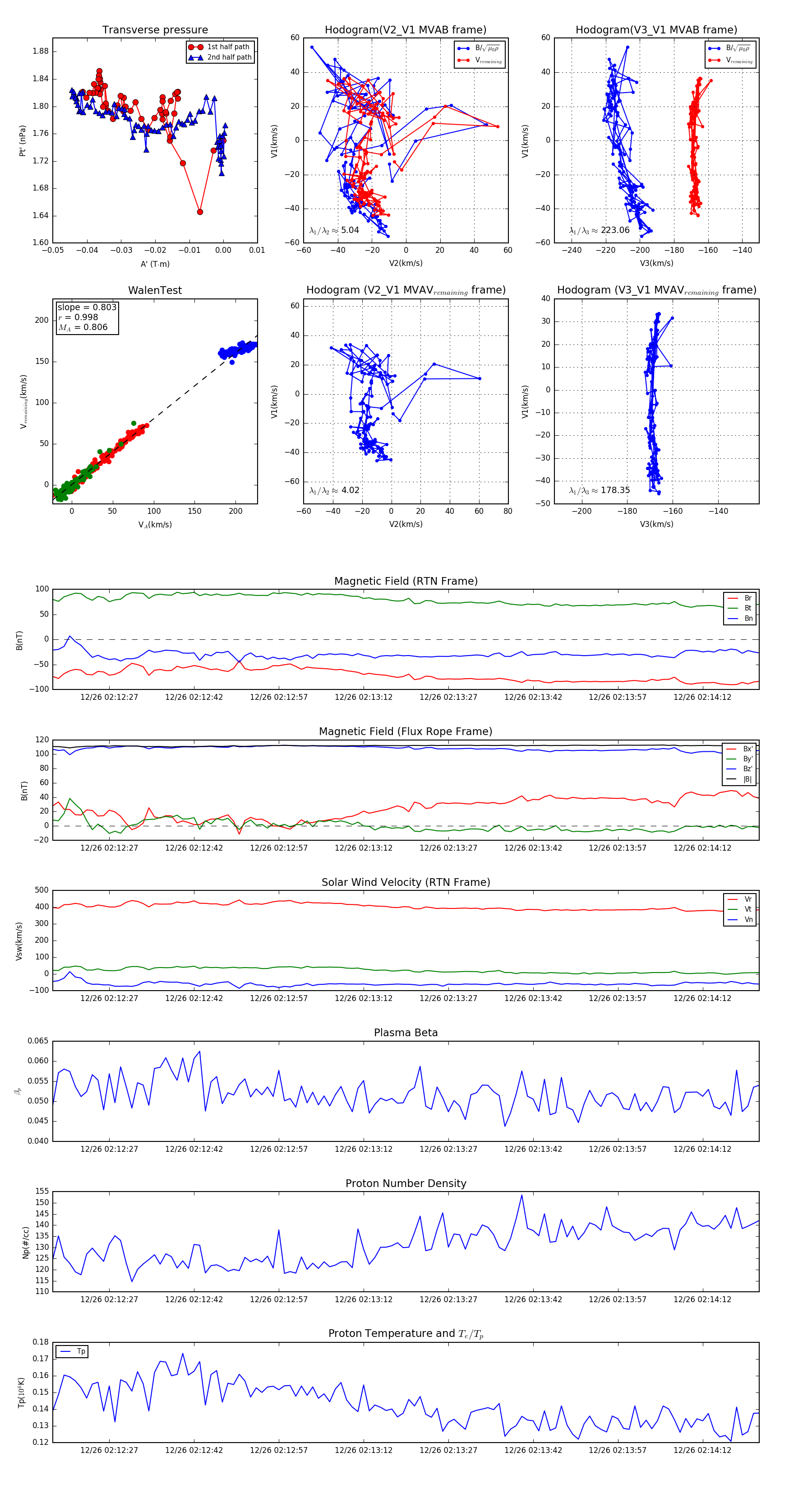
Flux Rope in 2023

Flux Rope Event 2023-12-26 02:12:17 ~ 2023-12-26 02:14:22 (126 seconds)


plot