HOME   LIST
‹–   –›

Flux Rope in 2023

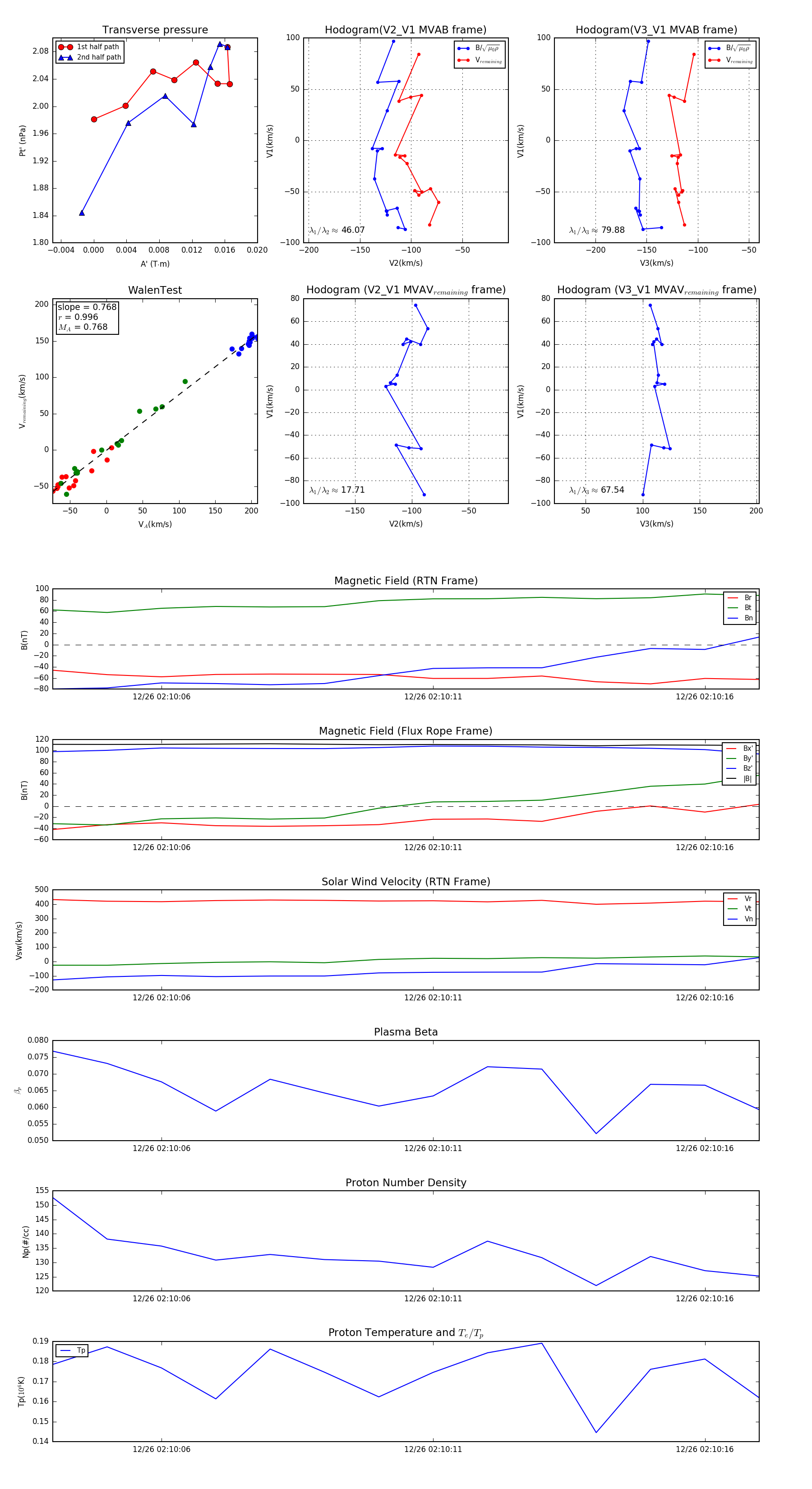
Flux Rope Event 2023-12-26 02:10:04 ~ 2023-12-26 02:10:17 (14 seconds)


plot