HOME   LIST
‹–   –›

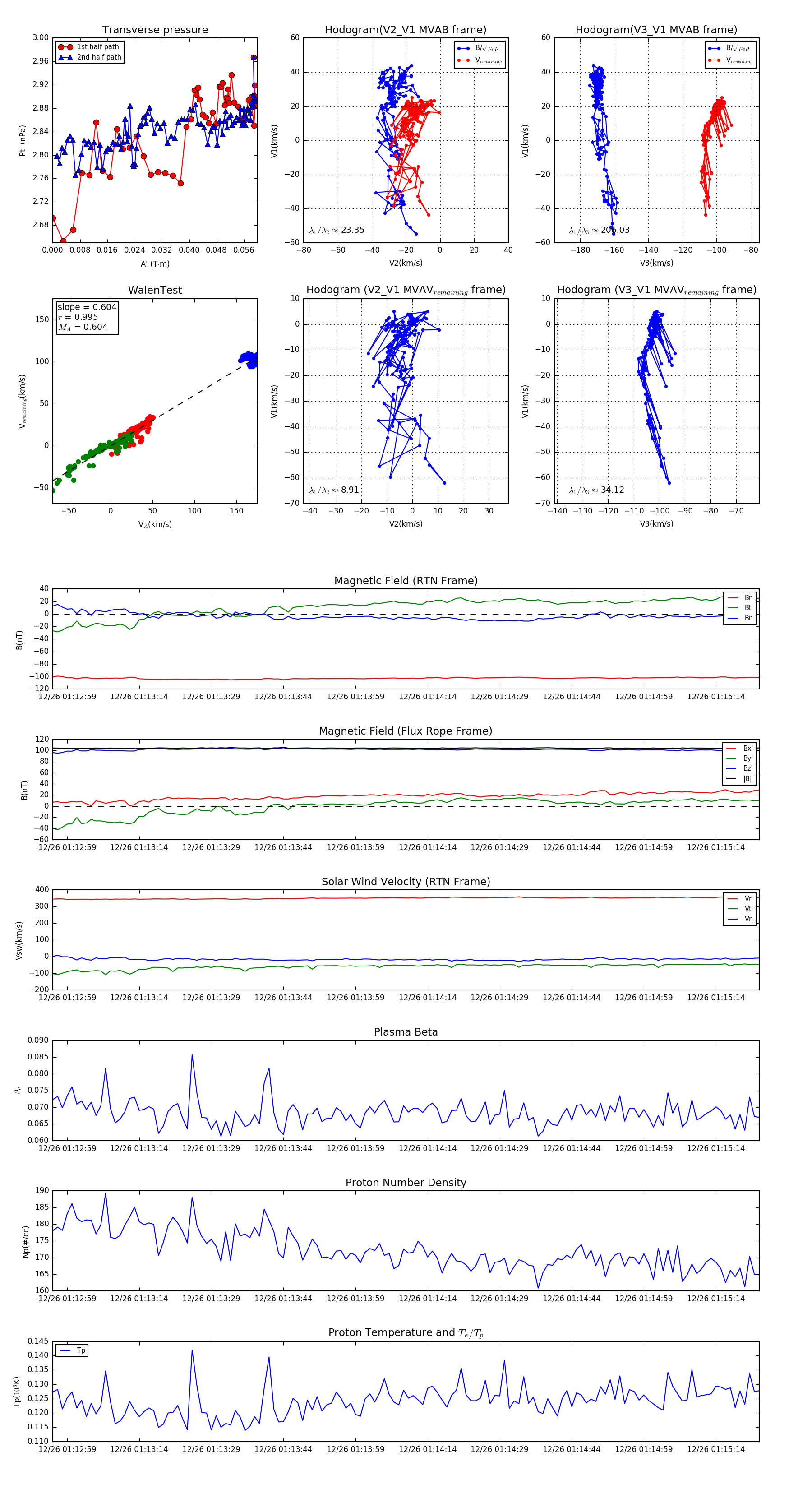
Flux Rope in 2023

Flux Rope Event 2023-12-26 01:12:56 ~ 2023-12-26 01:15:23 (148 seconds)


plot