HOME   LIST
‹–   –›

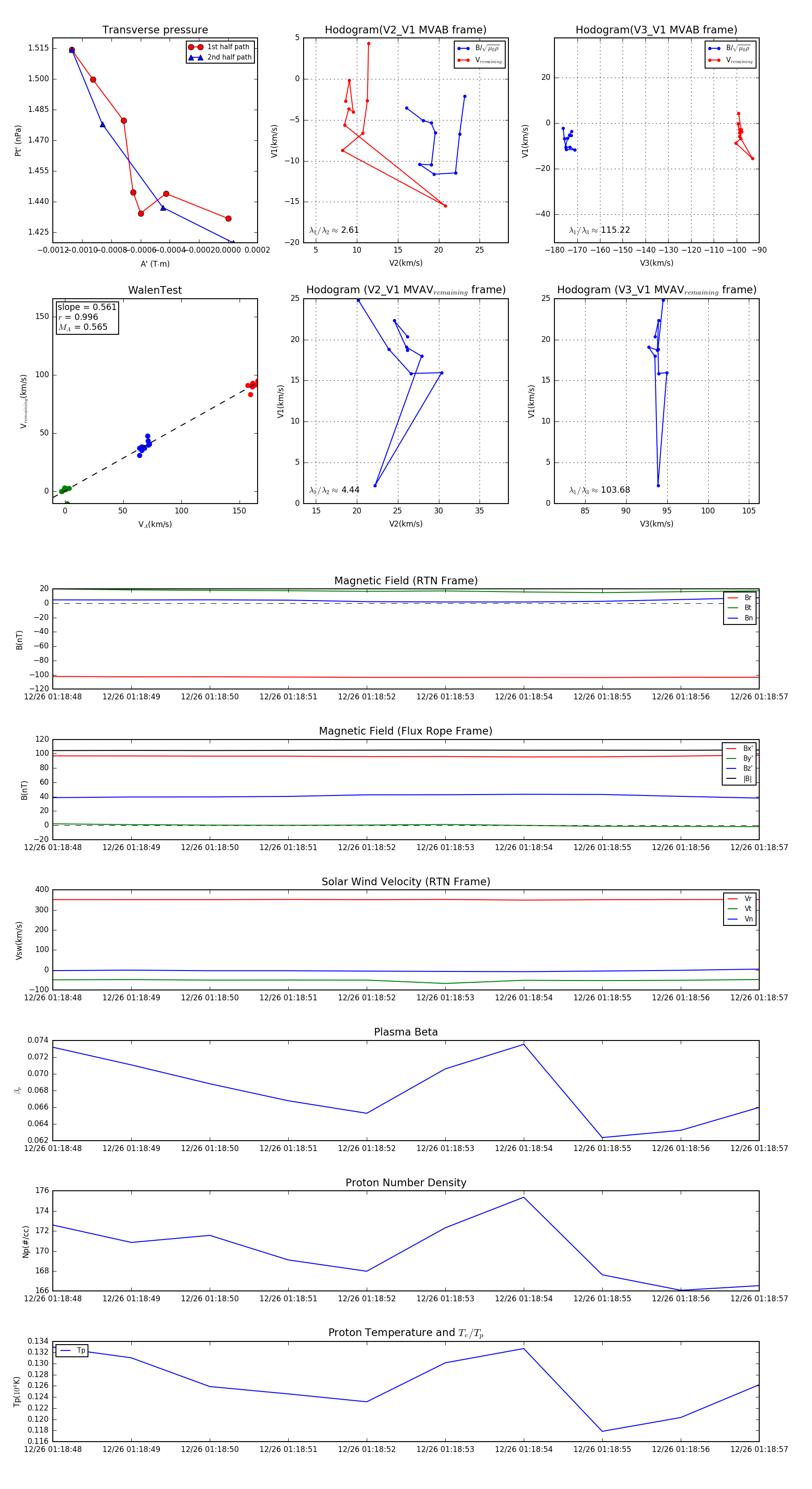
Flux Rope in 2023

Flux Rope Event 2023-12-26 01:18:48 ~ 2023-12-26 01:18:57 (10 seconds)


plot