HOME   LIST
‹–   –›

Flux Rope in 2023

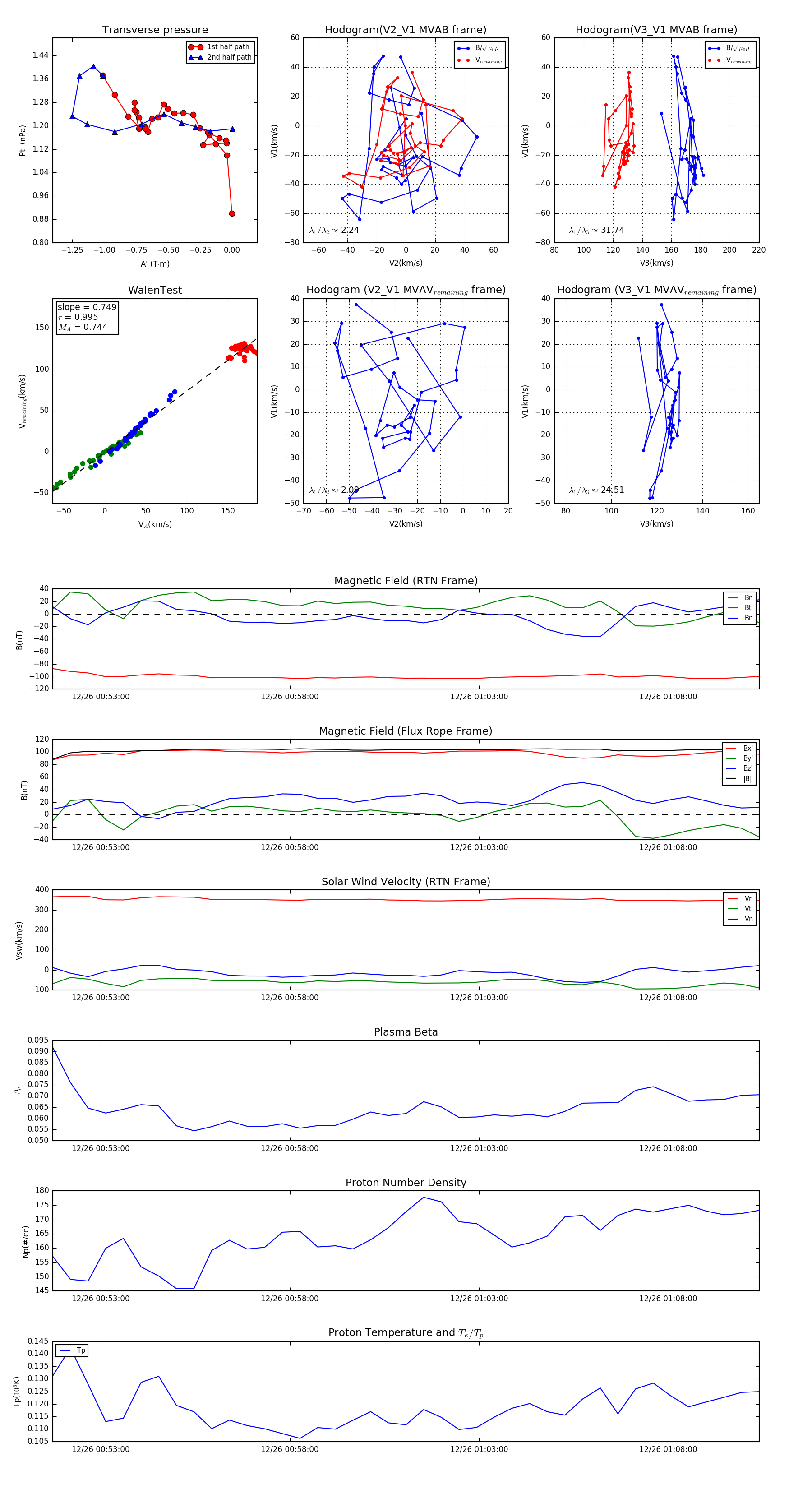
Flux Rope Event 2023-12-26 00:51:44 ~ 2023-12-26 01:10:24 (1121 seconds)


plot